Login
Section Innovation in Mechanical Engineering

IoT-Based Semi Automatic Water Control for Bucket Catfish Farming

Sistem Pengendalian Air Semi-Otomatis Berbasis IoT untuk Budidaya Ikan Lele dalam Bak
Vol. 26 No. 3 (2025): July:

A’rasy Fahruddin (1), Adi Irawan (2)

(1) Program Studi Teknik Mesin, Universitas Muhammadiyah Sidoarjo, Indonesia
(2) Program Studi Teknik Mesin, Universitas Muhammadiyah Sidoarjo, Indonesia

Abstract:

General Background Catfish cultivation is a major freshwater aquaculture activity widely practiced in Indonesia, particularly in urban areas with limited land availability. Specific Background The bucket-based aquaculture system (budidamber) provides a compact solution, yet requires frequent water quality monitoring and maintenance. Knowledge Gap Manual water control often leads to delayed maintenance due to farmers’ time constraints, reducing water quality and affecting fish survival. Aims This study aims to design and implement a semi-automatic IoT-based system for monitoring and controlling water quality in bucket catfish cultivation. Results The system utilizes ESP32, temperature sensor DS18B20, ultrasonic sensor, and Telegram-based control, achieving an average water temperature of 28.9°C within the acceptable standard range and enabling automated water drainage with an average delay of 11 seconds and deviation of 4%. Novelty The integration of real-time monitoring, automated drainage scheduling, and remote control via Telegram provides a practical semi-automatic solution for small-scale aquaculture. Implications This system supports efficient time management for farmers and improves water quality control, contributing to sustainable small-scale aquaculture practices in limited-space environments.


Keywords: Internet of Things, Budidamber, Water Quality Monitoring, ESP32, Aquaculture System


Key Findings Highlights



  1. Remote monitoring system maintains stable water conditions within standard limits

  2. Automated drainage operates with minor delay under real conditions

  3. Integrated messaging control simplifies operational management for farmers

Downloads

Download data is not yet available.

W ater Q uality M onitoring and C ontrol S ystem on Semi A utomatic B ased C atfish C ultivation in B uckets

[ S istem M onitoring dan K ontrol K ualitas A ir pada B udidaya I kan L ele D alam Ember B erbasis S emi O tomatis ]

Adi Irawan1), A’rasy Fahruddin *,2)

1)Program Studi Teknik Mesin, Universitas Muhammadiyah Sidoarjo, Indonesia

2)Program Studi Teknik Mesin, Universitas Muhammadiyah Sidoarjo, Indonesia

*Email Penulis Korespondensi: arasy.fahruddin@umsida.ac.id

Abstract . Catfish cultivation is the largest freshwater fish cultivation commodity in Indonesia, almost all cities or regions have catfish farmers, but in the modern era, urban areas are increasingly developing, so land conditions are getting narrower, hence the emergence of budidamber, namely dakam ember fish cultivation, the class of which is small cultivation class. So it is hoped that you can cultivate while working. However, due to limited time and the need for routine maintenance on catfish, sometimes they are prevented from working, causing the fish to be drained late, an IoT system for monitoring and controlling water quality for cultivating catfish in semi-automatic buckets is created so that farmers can control the water remotely, the most important thing is that it is connected. Internet.

Keywords Budidamber; Automatic drain ; Telegram application

Abstrak . Budidaya lele merupakan komoditas budidaya ikan air tawar terbesar di indonesia , hampir sebagian kota atau daerah ada pembudidaya ikan lele, namun dijaman moderen saat ini perkotaan semakin berkembang maka kondisi lahan semakin sempit, maka dari itu muncul budidamber yaitu budidaya ikan dakam ember yang dimana kelasnya adalah kelas budidaya kecil. Sehingga diharapkan bisa berbudidaya sambil bekerja. Namun karena terbatasnya waktu dan harus perawatan rutin pada ikan lele terkadang terhalang masih bekerja sehingga membuat ikan telat pengurasan, maka dibuatlah IoT sistem monitoring dan kontrol kualitas air pada budidaya ikan lele dalam ember berbasis semi otomatis agar pembudidaya bisa mengontrol air dari jarak jauh yang terpenting terkoneksi internet.

Kata Kunci - B udidamber ; Pengurasan otomatis ; A plikasi T e legram

I. Pendahuluan

Budidaya ikan lele (clarias sp) merupakan budidaya ikan air tawar yang memiliki beberapa keunggulan dan banyak diminati oleh masyarakat. Usaha budidaya ikan lele ada 3 fase yaitu fase pembenihan, fase pendederan, fase pembesaran 1. Fase pembesaran juga ada dibedakan beberapa kategori diantaranya budidaya kelas besar (>10.000 ekor), budidaya kelas menengah (3000-10.000 ekor), budidaya kelas kecil (100-3000 ekor) 2,.

Budidaya Ikan dalam ember (Budidamber) merupakan solusi untuk masadepan dalam memenuhi kebutuhan protein hewani yang dimana lahan semakin terbatas tapi kebutuhan masyarakat semakin besar, Budidamber juga bisa untuk budidaya air tawar lainya selain ikan lele yaitu ikan nila, sistem kerja Budidamber adalah membudidayakan ikan dan sayuran dalam satu media yang sama yaitu ember dengan sistem akuaponik polikultur ikan dan sayuran) . Hasil budidaya lele dalam ember dari sekelas hobi dengan kapasitas 100-1000 ekor dengan memanfaatkan 10-11 ember masing masing ember di isi 100 ekor ikan lele yang dimana ember yang digunakan adalah ukuran 80 liter, dengan konrol air yang mudah dan pemberian makan yang terbilang simple bisa di lakukan oleh siapapun, budidaya lele dalam ember juga bisa dimanfaatkan untuk menanam sayur sayuran seperti kangkung, sawi, selada 3.

Namun beberapa faktor yang harus diperhatikan dalam budidaya ikan lele demi mendapatkan hasil yang bagus adalah mengonrol kualitas air dan memberi waktu makan yang tepat, dikarenakan amoniak dari sisa pakan serta pengurasan yang kurang maksimal atau telat berakibat pada racun yang akan menyerang lele akhirnya terjadinya mati massal karena Aeromonas. Budidaya ikan lele meliputi suhu yaitu 26-32°C namun pada ikan lele sangkuriang suhu ideal dalam pertumbuhan yaitu 27- 29°C 4. Dalam siklus masa panen yaitu 2-3 bulan budidamber memerlukan pengurasan rutin yaitu 1-3 hari satu kali, dimana pengurasan bisa 30%, 50%, bahkan sampai 100% tergantung dari kualitas air, semakin sering kontrol air yang terjaga maka berakibat pada survival rate semamin tinggi, namun kendala dilapangan ketika pembudidaya sambil bekerja yang dimana saat waktunya pengurasan masih berada di perusahaan, sehingga mengaibatkan kontrol air telat dan amoniak semakin menumpuk, maka dari itu memerlukan kontrol air yang tidak boleh telat melalui penjadwalan dan kuras manual 5.

Internet Of Thinks merupakan suatu konsep yang menghubungkan semua peralatan elektronik menggunakan jaringan internet 6. Penelitihan ini menerapkan Iot sederhana sebagai monitoring suhu, dan konrol air dalam kolam menggunakan sensor yang diolah oleh mikrokontroler sebagai output, penjadwalan dalam kuras dan isi air berbasis telegram. Alat ini menggunakan mikrokontroler ESP32 yang sudah terintegrasi dengan WI-FI yang digunakan sebagai kontrol sistem utama 7. Berdasarkan permasalahan yang terjadi dimana pembudidaya kelas kecil 100-2000 ekor yaitu budidamber maupun kolam sederhana, mereka budidaya juga sambil bekerja sehingga terkadang saat pengurasan air bentrok atau telat saat menguras sehingga diperlukan sistem Iot kontrol dan pengurasan otomatis terjadwal.

II. Metode

Dalam mengerjakan tugas akhir ini, dibuat diagram alir agar dalam melakukan penelitihan tidak terjadi adanya hal kekeliruan atauun hal yang tidak diinginkan, oleh karena itu dibuat diagram alir dengan judul “Sistem Monitoring dan Kontrol Kualitas Air pada Budidaya Lele Dalam Ember Berbasis Semi Otomatis”.

Gambar 1. Diagram Alir

Alat dan Bahan

Sebelum membuat Sistem Monitoring dan kontrol air pada budidaya ikan lele dalam ember berbasis semi otomatis ada beberapa alat dan bahan yang peneliti siapkan. Daftar alat dan bahan yang digunakan dalam penelitihan dapat dilihat pada tabel 1 dan tabel 2.

Tabel 1. Alat yang digunakan

No Nama Alat Fungsi Jumlah
1 Laptop membuat sebuah program yang akan dipakai dalam sistem 1 Unit
2 Solder Menempelkan timah ke kompoonen 1 buah
3 Obeng Untuk merangkai alat 1 buah
45 Bor Tang Potong Untul memnuat lubang ke komponen Untuk memotong kabel 1 buah1 buah

Dalam merancang sistem monitoring budidaya lele dalam ember (budidamber) berbasis semi otomatis peneliti memerlukan bahan bahan yang dipersiapkan guna digunakan kedalam alat monitoring ini.

Tabel 2. Bahan yang digunakan

No Nama Bahan Fungsi Jumlah
1 Nodemcu Sebagai otak proses yang akan dijalankan nantinya 1 Unit
2 Expansion board Menambah poin pin Extender untuk GPIO 1 buah
3 Sensor DS18B20 Untuk mengecek sensor suhu dalam air 1 buah
45678910 Sensor UltrasokikResistor 4.7 Ohm Kran SelenoidRelay 5 VoltKabel Jumper LCD 1802Adaptor Sebagai pengukur jarakSebagai pembatas arusUntuk pengisian air Digunaka sebagai On/Off Digunakan untuk menghubungkan Esp 32, Sensor, Modul, DllDigunakan untuk memonitoring suhu, waktu dan ketinggian airMengubah tegangan AC ke Dc 1 buah1 buah1 buah1 buah30 buah1 buah1 buah

Perancangan sistem

Perancangan sistem diperlukan untuk mempermudah peneliti dalam proses pembuatan alat 6. Konsep monitoring dan kontrol kualitas air dalam budidaya lele dalam ember digambarkan pada gambar 2.

Gambar 2. Block Diagram Sistem

  1. Berikut beberapa komponen dan spesifikasi yang digunakan dalam rangkaian tersebut :
  1. ESP 32

Mikrokontroler ESP32 adalah hasil Upgrade dari generasi sebelumnya yaitu ESP 8266, dibuat oleh Espressif System. Ada berbagai keunggulan dari ESP32 yaitu modul WiFi yang terintregrasi dengan chip, sehingga bermanfaat dalam pembuatan projek berbasis Aplikasi Internet of Thinks (IoT).

ESP32 digunakan sebagai otak atau kendali dalam suatu project yang dimana memasukan program yang sudah di buat sebelumnya malalui aplikasi Arduino IDE yang di transfer kedalam ESP32 melalui kabel USB 8. Ada beberapa keistimewaan dalam ESP32 yaitu:

  • Jumlah pin: 30 meliputi pin tegangan dan GPIO
  • 15 pin ADC (Analog to Digital Converter)
  • 3 UART Interface 3SPI Interface
  • 212C Interface
  • 16 pin PWM (Pulse Width Modulation)
  • 2 pin DAC (Digital to Analog Converter)

Sensor temperature DS18B20 merupkan komponen pendeteksi Temperature yang memiliki kemampuan tahan air (waterproof) yang dimana berfungsi untuk mengukur suhu di dalam air sebesar -55 derajat sampai +125 derajat, sensor ini memiliki akurasi sebesar +/-0,5 derajat dengan didukung kabel Hitam sebagai Ground, kabel Merah sebagai Tegangan 5V, dan kabel kuning sebagai data.kata perlu dituliskan dalam dua kata yang berisi nama yang sama (berulang) untuk keperluan indeksasi dan metadata 9.

Sensor HS-SR04 merupakan sensor pengukur jarak, jarak yang bisa di ukur berkisar 2 sampai 420 cm dengan memancarkan gelombang ultrasonik, sensor ini mengandalkan 2 pin digital sebagai pengirim dan penerima informasi jarak yang diukur. Cara kerjanya adalah memancarkan gelombang ultrasonik 40 KHz dan menerimanya lalu alat sensor akan menghitung berapa waktu yang dibutuhkan kedalam satuan mikrodetik 10.

Berfungsi sebagai elemen kontrol otomatis stop kran cairan seperti air, minyak, cat, tiner, oli, dll. Dengan menggunakan arus listrik, cara kerjanya adalah ketika tidak ada arus listrik katup akan menutup, ketika di aliri listrik katup akan terbuka, dalam penelitihan ini menggunakan selenoid valve arus litrik DC 12/24 VDC ukuran ¾.

Relay merupakan sebuah komponen yang sangat sering digunakan sebagai saklar ON ke OFF atau sebaliknya, dimana di dalam relay tersebut ada dua komponen yakni coil dan contact, coil berupa gulungan kawat sedangkan cotact sebagai saklar, tegangan relay berada di DC 5V, 9V, dan 12V 11. Fungsinya adalah mengendalikan sirkuit tegangan tinggi menggunakan tegangan rendah misal motor, lampu atau kipas.

LCD (Liquid Crystal Display) adalah salah satu komponen elektronika sebagai tampilan utama yang dapat menampilkan teks, angka, huruf, simbol, atau gambar. Dalam pengoprasiannya di oprasikan dengan sistem yaitu dot matriks. LCD nantinya dapat menampilkan sebanyak 32 karakter dalam dua baris, setiap baris dapat menampilkan sebanyak 16 karakter, dengan adanya fitur 12C komunikasi mempermudah pengguna merangkai, menghubungkan, serta mengontrol mikrokontroler atau perangkat lainya kedalam LCD 12.

  1. Sensor Temperature DS18B20
  2. Sensor Ultras onik HC-SR04
  3. Selenoid Valve
  4. Relay 5 Volt
  5. LCD 1602
  6. Pompa Air Aquarium

Pompa aquarium sebagai penyedot air dengan spesifikasi Voltage 12V DC dengan power 22w pompa ini memiliki tekanan air yang kuat sehingga dapat membuang air dengan cepat 13.

  1. Perangkat sofware yang digunakan

Dalam membuat sitem berbasis internet of thinks (IoT) perlunya software yang mendukung kinerja alat tersebut, maka terdapat 3 software yang akan digunakan dalam penelitihan, yaitu :

Arduino IDE (Integrated Development Envirotment) merupakan aplikasi yang digunakan sebagai program yang mengendalikam microcontroller, program yang di tulis dengan menggunkan arduino IDE disebut sketch, sofware yang dapat membuat, membuka, dan meng-upload program yang di inginkan kedalam board14.

Telegram merupakan aplikasi pengirim dan penerima pesan instan berbasis cloud yang memudahkan seseorang untuk membuat 1 akun walaupun di berbagai perangkat secara bersamaan, sera bisa mengirim berkas atau file yang berukuran besar.

  1. Arduino IDE
  2. Telegram
  3. Bot Telegram

Botmerupakan sebuah sistem yang dapat digunakan didalam telegram. Pengguna dapat mengirim pesan, perintah, dan permintaan. Bot dapat dimanfaatkan untuk perintah alat Iot dalam bentuk peringatan, ramalan cuaca, terjemahan, informasi.

Dalam membantu peneliti meranglai alat secara langsung ke media ujicoba yaitu budidaya lele dalam ember, dengan ketinggian ember 80 liter 57cm, desain perancangan ini dibuat sebagai berikut :

Gambar 3. Perancangan alat

  1. Perancangan perangkat
  2. Perancangan System

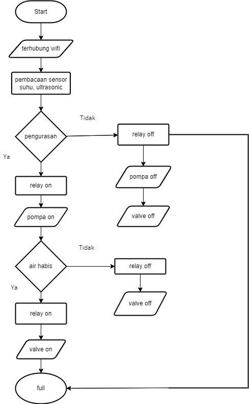
Ketika system dijalankan, pertama ESP32 akan melakukan koneksi ke wifi serta mulai pembacaan sensor suhu dan pembacaan sensor ultrasonik, lalu memuat data pembacaan. Sistem akan membaca ketinggian air apakah dalam kondisi 100% jika tidak maka otomatis air akan mengisi sendiri sampai kondisi 100%.

Pembacaan suhu ideal di 28-30° Celcius. Jika tidak sesuai maka disarankan pengurangan air melalui aplikasi telegram, dalam aplikasi telegram ada berbagai mode menu perintah pertama, /start adalah untuk memulai awal perintah atau restart, /maxwaterlevel adalah untuk mengatur maksimal pembacaan air yang di inginkan, /gab adalah untuk mengatur jarak sensor dan ketinggian air sehingga peneliti dapat menentukan ketinggian air, /kuras adalah untuk memulai perintah pengurasan yang di inginkan antara 20%-80%, /setpoint adalah untuk menampilkan semua nilai pembacaan sebelumnya seperti jarak /gab, pengurasan terakhir, dan max ketinggian air. /state adalah untuk mengetahui pembacaan sensor suhu, pembacaan ketinggian air, dan status valve apakah dalam keadaan on/off

Serta ada mode pengurasan manual, pengisian air manual. Dengan mengaktifkan pompa output sampai air habis baru memerintahkan secara manual valve air masuk untuk dinyalakan.

Gambar 4. Diagram Alur Sistem

III. Hasil dan Pembahasan

Pada gambar 5 peneliti mulai menempatkan alat yang sudah dirangkai pada media budidamber antara lain ESP 32, senor suhu, sensor ultrasonik, Rellay, LCD, power Supply, kabel jumper, valve, dan pompa.Dimana untuk item inti seperti ESP 32, LCD, relay, dan sambungan Power Supply ditempatkan pada box kotak hitam ukuran 18,5cm, lebar 11,5cm, dan tinggi 6,5cm agar terlindungi dari hujan, selanjutnya pengujian ini dilakukan agar peneliti dapat mengetahui kelemahan, kelebihan, dan eror dari alat penguji.

Gambar 5. Hasil Perancangan Alat

Pengujian aplikasi bot telegram dilakukan seperti pada gambar 6 yang menampilkan balasan pesan, ketika penguji mengirim perintah /Start berhasil. Maka akan menampilkan perintah cek suhu, perintah cek ketinggian air, perintah pengurasan air, dan perintah pengurasan manual.

Gambar 6. Pesan pada telegram

Suhu ideal bagi kolam ikan lele adalah suhu 25-30°C, peneliti mengujicoba saat jam pagi, siang, sore, dan malam. Maka ditemukan hasil bahwa jam siang kolam cenderung bersuhu tinggi namun tidak melewati batas. Sehingga lele lebih sering menggantung seta beberapa terkena kumis kriting. saat jam malam suhu dingin namun masih juga batas aman, sedangkan di jam pagi dan sore cenderung normal.

Gambar 7. Pengujian sensor suhu

Pada proses pengujian dilakukan selama 3 hari dalam 4 waktu yaitu pagi, siang, sore, malam. Banyaknya pengetesan ditampilkan sebanyak 12 hasil tes suhu, pembacaan nilai suhu dari sensor DS18B20 diletakan kedalam media air kolam, nilai hasil pengukuran dari nilai 27,25-30,75°C didapat rata rata 28,9°C dimana masih batas normal. Yang sesuai dengan SNI 2024 mengenai standar suhu air kolam lele 25-30°C 15. Untuk hasil jelasnya dapat dilihat pada tabel 3 berikut :

Tabel 3. Pengujian Sensor Suhu

Ujicoba ke- Waktu Pembacaan sensor keterangan
1 Pagi Siang Sore Malam 29,75°C30,75°C29,50°C28,50°C NormalTinggiNormalDingin
2 PagiSingSoreMalam 27,25°C29,45°C28,75°C27,15°C DinginNormalNormalDingin
3 PagiSiangSoreMalam 29,85°C29,65°C29,30°C27,95°C NormalNormalNormalDingin

Pada pengujian sensor ultrasonik berperan sebagai indikator ketinggian air apakah air full, setengah, bahkan saat habis. Semua pembacaan tersebut akan bisa dipantau melalui aplikasi telegram sehingga peneliti mengetahui kondisi persentase air tersebut, untuk sensor ultrasonik sendiri dipasang pada atas kolam ikan lele dalam ember.

Gambar 8. Ultrasonik pada kolam

Dimana fungsi dari sensor ultrasonik dalam pembacaan ketinggian air kolam budidamber jika mendeteksi air full 100% maka valve air masuk akan berhenti, juga akan mendeteksi air sudah membaca max perintah program pengurasan maka otomatis menyalakan valve air masuk serta mematikan pompa pembuangan.

Untuk tabel pengujian sensor ultrasonik pada kolam pada tabel 4 dimana data tersebut diambil saat kondisi air full dengan pembacaan sensor 100% pada LCD, saat air kolam diberi setengah air maka pembacaan sensor ultrasonik 54% pada LCD, dan ketika air habis didapat pembacaan sensor ultrasonik 19% pada LCD. Sehingga menjadi patokan pembudidaya jika ingin menguras setengah air kolam maka perintah program pengurasan yaitu kuras 46%, jika kuras full maka perintah yang diberikan yaitu kuras 81%.

Tabel 4. Pengujian Sensor Ultrasonic

Ujicoba ke- Kondisi Air Pembacaan Ultrasonik
1 Full 100%
2 Setengah 54%
3 Habis 19%

Pengujian relay bertujuan untuk mengetahui apakah relay berfungsi dengan baik dalam menghidupkan dan mematikan valve dalam pengissian air pada kolam ikan lele dalam ember, juga menyalakan dan mematikan pompa saat pengurasan air dalam kolam budidamber. hasil pengujian didapat relay valve berstatus High aktif ketika air dalam kondisi habis dan berstatus Low ketika air sudah full, juga relay berstatus High saat pompa pembuangan menyala dan berstatus Low saat pompa pembuangan mati. Hasil pengujian relay bisa dilihat pada tabel 5.

Tabel 5. Pengujian relay

Ujicoba ke- Relay Status
1 High Valve mambuka
234 LowHighLow Valve menutupPompa menyalaPompa mati
  1. Pengujian Aplikasi Bot Telegram
  2. Pengujian Sensor Suhu
  3. Pengujian Sensor ultrasonik
  4. Pengujian Relay
  5. Pengujian Pengurasan

Pengurasan yang di perintah melalui aplikasi telegram akan mengaktifkan relay sehingga menyalakan pompa pembuangan, ketika air sudah habis terbaca oleh sensor ultrasonik maka otomatis pompa pembuangan akan mati dengan sendirinya, untuk pompa pembuangan dapat dilihat pada gambar 9.

Gambar 9. Implementasi pengurasan otomatis

Proses pengujian pengurasan dilakukan pada 5 mode persentase 20%, 40%, 50%, 70%, 80%. Masing masing persentase perintah pengurasan juga di ambil waktu sampai isi air kolam kembali full. Dari hasil tabel 6 didapat bahwa setiap perintah pengurasan berjalan dengan baik namun ada delay dari pembacaan sensor ultrasonik untuk memerintahkan pompa mati, sehingga dari masing masing perintah pengurasan rata rata berlebih pengurasan 4% atau waktu delay berlebih rata rata 11 detik.

Tabel 6. Pengujian pengurasan

Ujicoba ke- Perintah pengurasan Hasil pembacaan Pengurasan otomatis Waktu Pengurasan
1 20% 25% 3,11 menit
2 40% 43% 5,05 menit
345 50%70%80% 56%73%82% 5,49 menit 8,07 menit8,51 menit

V. Kesimpulan

Rancang bangun alat monitoring dan kontrol kualitas air pada budidaya ikan lele dalam ember berbasis semi otomatis dapat disimpulkan berjalan dengan baik dari mulai sensor suhu yeng dilakukan pengecekan secara berkala didapat hasil rata rata 28,9°C sehingga memudahkan pembudidaya dalam memantau suhu kolam dari aplikasi tanpa harus kekolam secara langsung. Serta perintah pengurasan air otomatis sangat berjalan dengan baik dengan berbagai mode persentase pengurasan dilakukan kapanpun mau diluar daerah atau tidak sedang berada di kolam yang terpenting ada sinyal internet, terkadang ada delay dari pembacaan sensor ultrasonik yang dipengaruhi oleh kondisi sinyal wifi/ kecepatan pembacaan sensornya sehingga pengurasan lebih bebrapa persen rata rata di 4% atau 11 detik, namun sudah lebih dari cukup dalam segi efisiensi waktu pembudidaya juga kelangsungan hidup dari ikan lele karena terkontrol dengan rutin.

Ucapan Terima Kasih

Terimakasih kepada Allah SWT yang telah memberikan rahmat dan hidayahnya sehingga saya selesai mengerjakan skripsi dengan baik. Orang tua yang selalu memberikan dukungan dan semangat dalam menyelesaikan skripsi ini. Serta Teman teman yang selalu membantu jika ada kendala.

Referensi

[2]DirjenKP, “PEMBESARAN IKAN LELE ( Clarias gariepinus ),” 2020.

[3]T. A. Haidiputri and M. S. H. Elmas, “Pengenalan BUDIKDAMBER (Budidaya Ikan Dalam Ember) untuk Ketahanan Pangan di Kecamatan Dringu Kabupaten Probolinggo,” J. Abdi Panca Mara, vol. 2, no. 1, pp. 42–45, 2021, doi: 10.51747/abdipancamara.v2i1.737.

[4]U. Suraya, S. Gumiri, and D. D. Permata, “HUBUNGAN KUALITAS AIR DENGAN PERTUMBUHAN IKAN LELE SANGKURIANG (Clarias sp.) YANG DIBESARKAN DI DALAM EMBER,” J. Trop. Fish., vol. 16, no. 2, pp. 109–115, 2021.

[5]E. Rohadi et al., “Sistem Monitoring Budidaya Ikan Lele Berbasis Internet Of Things Menggunakan Raspberry Pi,” J. Teknol. Inf. dan Ilmu Komput., vol. 5, no. 6, pp. 745–750, 2018, doi: 10.25126/jtiik.2018561135.

[6]A. Septian, Nurfiana, and R. Syahputri, “Sistem Monitoring Kekeruhan Dan Ketinggian Air Pada Budidaya Ikan Dalam Ember ( Budikdamber ) Berbasis Internet Of Things,” Semin. Nas. Has. Penelit. dan Pengabdi. Masy. 2021, pp. 83–90, 2021.

[7]M. N. Nizam, Haris Yuana, and Zunita Wulansari, “Mikrokontroler Esp 32 Sebagai Alat Monitoring Pintu Berbasis Web,” JATI (Jurnal Mhs. Tek. Inform., vol. 6, no. 2, pp. 767–772, 2022, doi: 10.36040/jati.v6i2.5713.

[8] et al., “Perbandingan Kinerja Arduino Uno dan ESP32 Terhadap Pengukuran Arus dan Tegangan,” J. Otomasi Kontrol dan Instrumentasi, vol. 13, no. 1, pp. 35–47, 2021, doi: 10.5614/joki.2021.13.1.4.

[9]S. S. Yusup, A. Rukmana, and H. Susilawati, “Rancang Bangun Kontrol Suhu Air untuk Pembudidaya Ikan lele sangkuriang Berbasis Internet Of thing (IoT),” Fuse-teknik Elektro, vol. 2, no. 1, p. 61, 2022, doi: 10.52434/jft.v2i1.1919.

[10]S. Firmansyah, A. Fahrudi Setiawan, and D. Rudhistiar, “Sistem Monitoring Dan Kontroling Penebar Pakan Ikan Lele Berbasis Iot,” JATI (Jurnal Mhs. Tek. Inform., vol. 7, no. 1, pp. 865–872, 2023, doi: 10.36040/jati.v7i1.6185.

[11]M. N. kaliky Hj. A. Irmayani p , Asrul, “Desain Bangun Ayakan Alat Mesin Tanaman Perkebunan,” J. Telekomun. Kendali dan List., vol. 2, no. 1, pp. 12–22, 2020.

[12]L. A. Subagyo and B. Suprianto, “Sistem Monitoring Arus Tidak Seimbang 3 Fasa Berbasis Arduino Uno,” J. Tek. Elektro, vol. 6, no. 3, pp. 213–221, 2017.

[13]A. P, “Pengertian Power Supply,” Serviceacjogja.pro, vol. 7, no. 1, pp. 29–33, 2019, [Online]. Available: https://serviceacjogja.pro/pengertian-power-supply/.

[14]U. Mahanin Tyas, A. Apri Buckhari, P. Studi Pendidikan Teknologi Informasi, and P. Studi Pendidikan Teknologi dan Kejuruan, “Implementasi Aplikasi Arduino Ide Pada Mata Kuliah Sistem Digital,” Tek. J. Pendidik. Teknol. Inf., vol. 1, no. 1, pp. 1–9, 2023.

[15]R. Standar and N. Indonesia, “Rsni 3,” 2024.

References

R. Harianti, R. Mianna, and N. Hasrianto, “Budidaya Ikan Dalam Ember (Budikdamber) Dengan Konsep Yumina Di Kelurahan Maharatu, Marpoyan Damai,” To Maega Journal of Community Service, vol. 6, no. 1, p. 44, 2023.

Directorate General of Fisheries, “Catfish Cultivation (Clarias gariepinus),” 2020.

T. A. Haidiputri and M. S. H. Elmas, “Introduction to Budikdamber for Food Security in Dringu District, Probolinggo,” J. Abdi Panca Mara, vol. 2, no. 1, pp. 42–45, 2021.

U. Suraya, S. Gumiri, and D. D. Permata, “Relationship Between Water Quality and Growth of Sangkuriang Catfish,” J. Tropical Fish, vol. 16, no. 2, pp. 109–115, 2021.

E. Rohadi et al., “IoT-Based Catfish Monitoring System Using Raspberry Pi,” J. Teknologi Informasi dan Ilmu Komputer, vol. 5, no. 6, pp. 745–750, 2018.

A. Septian, Nurfiana, and R. Syahputri, “Monitoring System of Water Turbidity and Level in Budikdamber Based on IoT,” Proc. Natl. Seminar, pp. 83–90, 2021.

M. N. Nizam, H. Yuana, and Z. Wulansari, “ESP32 Microcontroller for Web-Based Door Monitoring,” JATI Journal, vol. 6, no. 2, pp. 767–772, 2022.

A. Rahman et al., “Performance Comparison of Arduino Uno and ESP32 for Current and Voltage Measurement,” J. Automation Control and Instrumentation, vol. 13, no. 1, pp. 35–47, 2021.

S. S. Yusup, A. Rukmana, and H. Susilawati, “IoT-Based Water Temperature Control for Catfish Cultivation,” Fuse Teknik Elektro, vol. 2, no. 1, p. 61, 2022.

S. Firmansyah, A. F. Setiawan, and D. Rudhistiar, “IoT-Based Catfish Feeding Monitoring System,” JATI Journal, vol. 7, no. 1, pp. 865–872, 2023.

M. N. Kaliky, H. A. Irmayani, and Asrul, “Design of Plantation Machine Sieve Tool,” J. Telekomunikasi Kendali dan Listrik, vol. 2, no. 1, pp. 12–22, 2020.

L. A. Subagyo and B. Suprianto, “Arduino-Based Three Phase Current Monitoring System,” J. Teknik Elektro, vol. 6, no. 3, pp. 213–221, 2017.

A. Putra, “Power Supply Fundamentals,” Service AC Jogja, vol. 7, no. 1, pp. 29–33, 2019.

U. M. Tyas et al., “Implementation of Arduino IDE in Digital Systems Course,” J. Pendidikan Teknologi Informasi, vol. 1, no. 1, pp. 1–9, 2023.

National Standardization Agency, “Indonesian National Standard for Aquaculture,” 2024.