Login
Section Innovation in Economics, Finance and Sustainable Development

Employee Satisfaction Mediates Motivation and Discipline Commitment at the Sidoarjo Regional Civil Service Agency

Kepuasan Pegawai Memediasi Motivasi dan Disiplin Keterikatan BKD Sidoarjo
Vol. 26 No. 1 (2025): January:

Raisa Kautsarina (1), Wisnu Panggah Setiyono (2)

(1) Program Studi Magister Manajemen, Fakultas Bisnis Hukum Dan Ilmu Sosial Universitas Muhammadiyah Sidoarjo, Indonesia
(2) Universitas Muhammadiyah Sidoarjo, Indonesia

Abstract:

General Background High employee engagement is essential for sustainable organizational performance, particularly within public service bodies. Specific Background This study investigates how employee welfare, motivation, and discipline contribute to employee engagement at the Regional Civil Service Agency (BKD) of Sidoarjo, using employee satisfaction as a key mediating factor. Knowledge Gap National survey results show ASN engagement in East Java remains at the 'good' category (13.10%), indicating a need to identify the precise mechanisms that convert internal factors (motivation/discipline) and external factors (welfare) into engagement. Aims To analyze the direct and indirect relationships of welfare, motivation, and discipline on employee engagement, mediated by employee satisfaction. Results Statistical testing reveals that welfare has a significant direct relationship with engagement. In contrast, motivation and discipline do not directly relate to engagement but successfully achieve it only through the full mediation of employee satisfaction. Novelty This research demonstrates that satisfaction acts as a prerequisite pathway for motivation and discipline to materialize as engagement in the BKD Sidoarjo context. Implications Management efforts should prioritize fostering high employee satisfaction before expecting direct results from motivation and discipline programs.


Highlights:




  • Motivation and discipline require satisfaction for employee engagement.




  • Welfare shows a direct link to employee engagement.




  • Employee satisfaction is a full mediator for two out of three variables.




Keywords: Employee Welfare, Motivation, Employee Discipline, Employee Engagement, Employee Satisfaction

Downloads

Download data is not yet available.

Pendahuluan

Organisasi merupakan bagian yang penting untuk menghubungkan antara masing-masing individu yang memiliki berbagai ketrampilan dan keahlian yang berbeda. Umumya, berdasarkan penjelasan yang diberikan oleh [1] organisasi memiliki tujuan untuk mencapai apa yang sudah menjadi target-target yang sudah ditetapkan oleh tim sebelumnya. Organisasi bukan hanya memberikan wadah atau fasilitas agar setiap individu mampu bekerja sama dengan efektif namun juga memberikan atau membentuk kerangka kerja dan struktur keorganisasian untuk menciptakan lingkungan yang nyaman untuk setiap anggota organisasi. Organisasi juga akan memberikan dorongan terhadap setiap individu untuk berkembang dan dapat mengelola sumber daya yang dimiliki dengan sebaik mungkin.

Dalam pemerintahan, organisasi juga sering memiliki bentuk sebagai Badan. Badan merupakan suatu entitas atau keorganisasian yang dibentuk secara resmi dan memiliki struktur formal yang berbeda di setiap Badan yang ada karena disesuaikan dengan fungsi-fungsi, tugas serta tujuan untuk melaksanakan kegiatan-kegiatan tertentu [2]. Ruang lingkup di mana suatu Badan didirikan akan memiliki pengaruh yang besar terhadap tujuan didirikannya Badan yang bersangkutan [3]. Pada umumnya, suatu Badan akan memiliki struktur organisasi dengan kepemimpinan yang jelas dan karyawan yang memiliki tanggung jawab terhadap keseharian dari Badan yang bersangkutan.

Badan Kepegawaian Daerah atau BKD merupakan salah satu Badan yang dibentuk untuk tujuan yang spesifik oleh pemerintah. BKD adalah suatu badan atau lembaga yang bertugas secara khusus untuk melakukan pengelolaan terhadap aspek-aspek yang memiliki keterikatan atau memiliki pengaruh terhadap kepegawaian pada tingkat daerah atau pada tingkat kabupaten/kota [4]. Fungsi yang dimiliki oleh BKD bukan hanya pada administrasi kepegawaian dari daerah namun juga memiliki peran dalam menentukan strategi-strategi untuk mengembangkan pegawai dari pemerintah daerah dalam berbagai sisi mulai dari kemampuan secara teknis hingga kemampuan non teknis. BKD juga memiliki fungsi untuk melakukan perumusan dari kebijakan, standar-standar dari kinerja pegawai, prosedur dari rekruitmen, seleksi dan juga melakukan pengelolaan data dari pegawai. Dalam mendata hal-hal yang berkaitan dengan pegawai, BKD akan mendata berbagai macam aspek khususnya pada kesejahteraan dan kedisiplinan dari pegawai-pegawai pemeritah daerah [5].

Menilik dari besarnya peran BKD, peran BKD akan memberikan keterikatan yang kuat antara pegawai pemerintah daerah dengan BKD[6]. Hubungan yang terjadi bukan hanya mengenai hubungan antara atasan dan bawahan namun juga terhadap berbagai aspek seperti kesejahteraan, kedisiplinan dan juga motivasi dari pegawai-pegawai pemerintah daerah. Keseimbangan dari hal-hal tersebut akan menicptakan ikatan yang kuat antara lembaga BKD dengan pegawai-pegawai pemerintah daerah [7]. Selain itu, faktor yang juga memiliki pengaruh terhadap keterikatan antara pegawai negeri sipil terhadap BKD adalah mengenai kepuasan pengawai yang juga dipengatuhi oleh berbagai aspek seperti lingkungan, motivasi, kedisiplinan dan juga kesejahteraan yang dinilai oleh BKD untuk menjaga kualitas kinerja dari pelayanan yang diberikan oleh para pegawai pemerintah daerah [8].

Badan Kepegawaian Daerah (BKD) Sidoarjo merupakan salah satu BKD yang ada dan memiliki tugas untuk melakukan pengelolaan terhadap pegawai pemerintah daerah di wilayah Kabupaten Sidoarjo. BKD Kabupaten Sidoarjo memiliki tanggung jawab terhadap pengelolaan terhadap pegawai negeri sipil di kabupaten Sidoarjo yang bekerja untuk daerah yang mencapai 13 ribu orang pada tahun 2023 yang lalu [9]. Berdasarkan Peraturan Bupati Sidoarjo Nomor 39 Tahun 2023 Tentang Kedudukan, Susunan Organisasi, Tugas Dan Fungsi Serta Tata Kerja Badan Kepegawaian Daerah Kabupaten Sidoarjo (2022) BKD Kabupaten Sidoarjo memiliki tugas-tugas untuk melakukan perumusan dan melaksanakan kebijakan dan pengembangan sumber daya manusia aparatur, melakukan evaluasi terhadap kinerja dari pegawai negeri sipil yang bertugas pada pemerintah daerah Kabupaten Sidoarjo, melakukan pelayanan administrasi untuk pegawai, dan juga melaksanakan fungsi lain yang diberikan oleh Bupati. Dalam menjalankan fungsi tersebut BKD mempunyai bidang-bidang dengan tugas tertentu. BKD mempunyai bidang motivasi dan disiplin yang mempunyai tugas melaksanakan sebagian tugas BKD dalam bidang Pengembangan Motivasi dan Disiplin ASN untuk meningkatkan motivasi dan keterikatan kerja.

Sejak tahun 2022 Pemerintah melalui Kementerian Pendayagunaan Aparatur Negara dan Reformasi Birokrasi (Menpan) melakukan survei terkait indeks employee engagement (keterikatan pegawai). Survei ini dilakukan untuk mengetahui tingkat keterikatan dan komitmen aparatur sipil negara (ASN) terhadap pekerjaan dan organisasinya. Tujuan survei ini adalah untuk meningkatkan kinerja dan produktivitas ASN serta mempertahankan talenta-talenta terbaik di pemerintahan.

Survei indeks employee engagement (keterikatan pegawai)dilakukan secara online melalui website Survei Budaya Kerja ASN 2023 dengan target responden ASN (PNS/PPPK) di seluruh instansi pemerintah pusat dan daerah. Survei ini merupakan bagian dari Survei Budaya Kerja ASN yang juga mencakup Survei Indeks BerAKHLAK dan Survei Employer Branding. Berdasarkan hasil survei employee engagement (keterikatan pegawai) yang dilaksanakan pada bulan September 2022 dan dipaparkan melalui kanal youtube Kementrian PANRN pada Maret 2023 diperoleh hasil bahwa keterikatan ASN secara nasional yang dianalisis menggunakan net promotor score sebesar 14,05% dan termasuk dalam kategori baik (good). Namun, pemerintah melalui PANRB menjelaskan bahwa perlu adanya peningkatan presentase keterikatan ASN agar mampu mencapai kategori yang ada di atasnya yakni kategori great (30-70%) dan kategori excellent (70-100%). Untuk Wilayah Indonesia Barat termasuk Jawa Timur diperoleh hasil presentase keterikatan ASN sebesar 13,10% dan termasuk dalam kategori baik (good).

Maka dari itu, berdasarkan peran dari BKD yang besar terhadap pegawai dan juga krusialnya BKD bagi pegawai negeri sipil yang bekerja untuk pemerintah daerah dan berdasarkan penemuan yang dijabarkan oleh peneliti sebelumnya, peneliti hendak melakukan penelitian mengenai analisa hubungan antara kesejahteraan pegawai, tingkat motivasi dan kedisiplinan pegawai terhadap keterikatan pegawai terhadap BKD. Dalam penelitian ini, berdasarkan penjabaran yang sudah dilakukan sebelumnya, peneliti menggunakan variabel kepuasan pegawai terhadap keberadaan BKD sebagai variabel interving dalam penelitian ini.

Dengan menelaah pentingnya peran employee engagement (keterikatan pegawai) sebagai bagian dari talent management, banyaknya faktor pendorong motivasi kerja pegawai, serta perlunya pengoptimalan peran BKD khususnya bidang motivasi dan disiplin dalam menjalankan tugasnya untuk mengelola motivasi pegawai maka penelitian yang dilakukan oleh Peniliti ini bertujuan untuk mengetahui hubungan antara motivasi dan employee engagement (keterikatan pegawai), Kesejahteraan dengan employee engagement (keterikatan pegawai)serta disipilin dengan employee engagement (keterikatan pegawai)

Kesejahteraan Pegawai terhadap Keterikatan Pegawai

Kesejahteraan pegawai merupakan kondisi di mana peniliaian terhadap pegawai merujuk pada kondisi kebahagiaan, kesehatan dan juga kepuasan hidup yang termasuk pendapatan dan kenyamanan kehidupan dan lingkungan kerja dari pegawai yang bersangkutan [10]. Kesejahteraan pegawai juga menilai mengenai bagaimana keseimbangan kehidupan pribadi dan juga kehidupan kerja dari pegawai, serta bagaimana peluang dari pegawai untuk mendapatkan pengembangan terhadap karir yang sedang dijalani.

Aspek kesejahteraan dari pegawai memiliki keterikatan yang kuat terhadap tanggung jawab dari suatu organisasi. Kesejahteraan dari pegawai akan memberikan pengaruh besar terhadap turnover yang terjadi pada suatu organisasi atau perusahaan [11].

H1: Kesejahteraan Pegawai berpengaruh terhadap Keterikatan Pegawai

Motivasi Pegawai terhadap Keterikatan Pegawai

Motivasi pegawai merupakan kemampuan dari suatu individu yang berasal dari dalam diri untuk mencapai tujuan-tujuan yang sudah ditentukan dan juga meningkatkan kinerja dalam konteks pekerjaan [13]. Motivasi merupakan dorongan secara psikologis yang dialami oleh pegawai yang akan mempengaruhi perilaku dari pegawai yang bersangkutan yang akan memicu usaha, ketekunan dan dedikasi dari pegawai terhadap tugas yang didapatkan [14].

Penelitian lain dilakukan oleh [15] mengetahui bagaimanakah pengaruh motivasi, pelatihan, pengembangan dan etika CSR terhadap keterikatan pegawai. Dari penelitian tersebut diperoleh hasil bahwa motivasi mempunyai pengaruh terhadap keterikatan pegawai dengan koefisien determinasi sebesar 0.478 yang berarti pengaruh bersifat moderat.

H2: Motivasi Pegawai berpengaruh positif terdahap Keterikatan Pegawai

Kedisiplinan Pegawai terhadap Keterikatan Pegawai

Kedisiplinan pegawai berdasarkan penjabaran yang diberikan oleh [17] merupakan aspek-aspek kritis yang ada di dalam manajemen dari sumber daya manusia (SDM) yang memberikan cerminan terhadap tingkat dari kepatuhan dan ketaatan pegawai terhadap peraturan atau tata tertib yang berlaku pada lingkungan kerja. Kedisiplinan pegawai mencakup berbagai aspek atau elemen seperti kehadiran yang tepat waktu, penyelesaian tugas yang tepat waktu serta penerapan nilai-nilai atau etika perusahaan pada saat bekerja [18].

Keterikatan pegawai terhadap organisasi atau suatu badan dapat diartikan sebagai hubungan emosional serta adanya komitmen yang dirasakan oleh pegawai-pegawai terhadap suatu organisasi yang dapat diartikan sebagai perusahaan atau entitas atau badan yang bersangkutan [19]. Selain itu, keterikatan terhadap suatu organisasi juga mencakup pada kedisiplinan dan motivasi serta kepuasan dari pegawai-pegawai yang bersangkuta. Ada pula aspek psikologis di mana semakin pegawai merasa diperhatikan kesejahteraan hidupnya [20].

H3: Kedisiplinan Pegawai berpengaruh terhadap Keterikatan Pegawai

Kesejahteraan Pegawai terhadap Kepuasan Pegawai

Dalam melakukan penilaian terhadap kesejahteraan pegawai, dapat dilakukan dengan melakukan penilaian terhadap pemahaman mengenai kebutuhan-kebutuhan dari pegawai yang bersangkutan dan juga harapan pegawai terhadap berbagai aspek seperti penciptaan ligkungan kerja, penghargaan yang didapatkan dari atasan, serta adanya peluang-peluang yang memadai untuk melakukan pengembangan diri dan juga pengembangan karir dari pegawai [12]. Pemahaman atas aspek-aspek tersebut adalah kunci dari melakukan penilaian terhadap kesejahteraan dari pegawai.

Dengan memperhatikan dan mempromosikan kesejahteraan pegawai dalam berbagai aspek seperti kompensasi, keseimbangan kerja-hidup, pengembangan karir, kualitas lingkungan kerja, kepemimpinan yang efektif, dan kesehatan mental dan fisik, organisasi dapat meningkatkan kepuasan pegawai secara keseluruhan. Kepuasan pegawai yang tinggi dapat berkontribusi pada peningkatan produktivitas, retensi, dan kesuksesan jangka panjang organisasi

H4: Kesejahteraan Pegawai berpengaruh terhadap Kepuasan Pegawai

Motivasi Pegawai terhadap Kepuasan Pegawai

Pegawai merupakan suatu tingkatan dalam kebahagiaan dan kepuasaan yang dirasakan oleh pegawai-pegawai terhadap lingkungan kerja mereka atau pihak-pihak yang memiliki hubungan pegawai-pegawai yang bersangkutan [16]. Menurut penelitian yang telah dilakukan menyatakan bahwa kepuasan faktor internal (aktivitas, kemandirian, kreativitas, keamanan, status sosial, antara lain) sangat mirip dengan hasil kepuasan eksternal (hubungan manusia, remunerasi, rekan kerja, kondisi kerja). Hal di atas memungkinkan kita untuk menyimpulkan bahwa, secara umum, pegawai sangat termotivasi dan bersemangat untuk bekerja dengan baik

H5: Motivasi Pegawai berpengaruh positif terdahap Kepuasan Pegawai

Kedisiplinan Pegawai terhadap Kepuasan Pegawai

Disiplin dalam konteks kerja mengacu pada ketaatan pegawai terhadap aturan, kebijakan, dan prosedur organisasi. Pengaruh disiplin terhadap kepuasan kerja pegawai bisa beragam tergantung pada bagaimana disiplin diterapkan dan dijalankan dalam sebuah organisasi. Secara keseluruhan, disiplin yang diterapkan dengan adil, konsisten, dan menghormati dapat berkontribusi pada kepuasan kerja pegawai dengan menciptakan lingkungan kerja yang teratur, adil, dan produktif.

Dalam penelitiannya [21] menyimpulkan bahwa disiplin kerja, motivasi kerja, dan komitmen organisasi memberikan pengaruh yang positif dan signifikan terhadap kepuasan kerja dan kinerja pegawai

H6: Kedisiplinan Pegawai berpengaruh positif dan signifikan terhadap kepuasan pegawai.

Kepuasan Pegawai terhadap Keterikatan Pegawai

Kepuasan pegawai dapat mempengaruhi keterikatan pegawai terhadap instansi atau organisasi di mana mereka bekerja. Para pegawai yang memiliki tingkat kepuasan tinggi akan lebih bermotivasi untuk bekerja dengan semangat dan menjadi lebih terlibat dalam kegiatan organisasi. Hal ini akan menjadi faktor yang mempengaruhi tingkat keterikatan pegawai terhadap organisasi.

Dalam penelitian sebelumnya yang dilakukan oleh [22] menyimpulkan bahwa motivasi kerja dan kepuasan kerja memiliki pengaruh yang signifikan terhadap keterikatan kerja.

H7: Kepuasan pegawai berpengaruh signifikan terhadap keterikatan pegawai.

Kesejahteraan Pegawai Berpengaruh Terhadap Keterikatan Pegawai melalui Variabel Kepuasan Kerja

Kesejahteraan pegawai dapat mempengaruhi keterikatan pegawai melalui variabel kepuasan kerja. Penelitian yang dilakukan oleh [23] menunjukkan bahwa kesejahteraan pegawai memiliki pengaruh positif dan signifikan terhadap kepuasan kerja, yang kemudian mempengaruhi keterikatan kerja. Hal ini menunjukkan bahwa kesejahteraan pegawai adalah faktor yang penting dalam mempengaruhi keterikatan kerja seseorang.

H8: Kesejahteraan pegawai berpengaruh positif dan signifikan terhadap keterikatan pegawai melalui variabel kepuasan kerja

Motivasi Pegawai Berpengaruh Terhadap Keterikatan Pegawai melalui Variabel Kepuasan Kerja

Motivasi dan kepuasan kerja adalah dua faktor penting yang dapat meningkatkan keterikatan pegawai. Dengan meningkatkan motivasi dan kepuasan kerja, perusahaan dapat meningkatkan keterikatan pegawai dan meningkatkan kinerja perusahaan.

Penelitian yang dilakukan oleh [24] menunjukkan bahwa motivasi kerja memiliki pengaruh positif signifikan terhadap keterikatan karyawan, dan kepuasan kerja juga memiliki pengaruh positif signifikan terhadap keterikatan pegawai. Pegawai yang merasa keterikatan akan cenderung memiliki motivasi yang tinggi, merasa loyal terhadap perusahaan, dan berusaha untuk berkontribusi secara positif.

H9: Motivasi pegawai berpengaruh positif dan signifikan terhadap keterikatan pegawai melalui variabel kepuasan kerja

Kedisiplinan Pegawai Berpengaruh Terhadap Keterikatan Pegawai melalui Variabel Kepuasan Kerja

Kedisiplinan pegawai, sebagai faktor yang mempengaruhi kepuasan kerja, akan mempengaruhi keterikatan pegawai melalui variabel kepuasan kerja. Hal ini disebabkan karena karyawan yang memiliki kepuasan kerja akan lebih disiplin dalam melaksanakan tugasnya, yang akan mempengaruhi kinerja yang lebih baik.

Penelitian yang dilakukan oleh [25] menunjukkan bahwa kepuasan kerja mempengaruhi disiplin kerja secara positif dan signifikan. Hal ini disebabkan karena karyawan yang memiliki kepuasan kerja akan lebih disiplin dalam melaksanakan tugasnya, yang akan mempengaruhi kinerja yang lebih baik.

H10: Kedisiplinan pegawai berpengaruh positif dan signifikan terhadap keterikatan pegawai melalui variabel kepuasan kerja

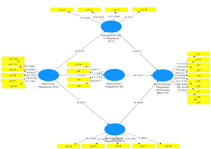
Figure 1. Gambar 1. Kerangka Berpikir

Berdasarkan bagan 1 tersebut dapat diketahui bahwa kesejahteraan pegawai, motivasi pegawai, dan kedisipilan pegawai adalah variabel yang berhubungan dengan keterikatan para pegawai terhadap BKD. Variabel-variabel tersebut juga akan menunjukkan tingkat kepuasan pegawai terhadap kinerja BKD.

Metode

Metode pendekatan yang digunakan dalam penelitian ini adalah metode penelitian kuantitatif. Menurut [26] metode penelitian kuantitatif bertujuan untuk menguji hipotesis yang telah ditetapkan. Metode kuantitatif berupa angka-angka yang berasal dari pengukuran dengan menggunakan skala pada variabel-variabel yang ada dalam penelitian. Data-data yang diperoleh kemudian diolah ke dalam bentuk analisis statistik untuk menguji hipotesis yang menjelaskan hubungan antar variable. Dan juga dengan memanfaatkan analisa structural equation modeling partial least squares (SEM PLS) untuk mencari pengaruh variabel independen terhadap variabel dependen dengan memanfaatkan keberadaan variabel intervening. Penelitian kuantitatif merupakan penelitian yang digunakan untuk menilai bagaimana kondisi yang terjadi sebagai tema penelitian dengan menggunakan angka-angka statistik [27]. Sementara itu, uji SEM PLS merupakan teknik pengujian untuk melakukan uji hubungan antar variabel yang kompleks dalam suatu model penelitian [28].

Data yang dipakai ialah data kualitatif. Data kualitatif yaitu data berupa tulisan dari hasil wawancara, komentar, saran, maupun kritik didalam angket yang telah diberikan kepada responden. Data kualitatif adalah informasi yang terdiri dari kata-kata, sketsa, atau gambar [26]. Dalam penelitian ini, peneliti mengumpulkan data kualitatif menggunakan metode deskriptif dan pendekatan kualitatif untuk memberikan gambaran yang objektif tentang keadaan sebenarnya dari objek yang diteliti.

Sumber data penelitian dikelompokkan menjadi 2, yaitu sumber data primer dan sumber data sekunder [26]. Peneliti menggunakan data primer dengan menggunakan hasil kuisioner yang diberikan oleh peneliti kepada responden. Data primer merupakan informasi yang didapatkan langsung dari sumbernya, baik melalui pengamatan langsung maupun melalui kuesioner yang dibuat oleh peneliti. Dalam penelitian ini, data primer dikumpulkan melalui wawancara, jawaban dari kuesioner yang disediakan.

Teknik pengumpulan data yang digunakan dalam penelitian ini adalah menggunakan angket/kuisioner dan wawancara. Kuesioner merupakan teknik pengumpulan data yang dilakukan dengan cara memberi seperangkat pertanyaan atau pernyataan tertulis kepada responden untuk dijawabnya [26]. Wawancara adalah saat dua orang bertemu untuk berbagi informasi dan ide melalui pertanyaan dan jawaban, dengan tujuan menggali makna dalam topik tertentu [26].

Populasi adalah wilayah generalisasi yang terdiri dari objek atau subjek yang memiliki kualitas dan karakteristik tertentu yang ditetapkan oleh peneliti untuk dipelajari dan diambil kesimpulannya, [26]. Sampel adalah sebagian atau wakil populasi yang diteliti [29]. Menurut [30] istilah sampel adalah sebagian dari subjek populasi, dengan kata lain sampel adalah adalah bagian dari populasi. Sedangkan menurut [26] sampel adalah bagian dari jumlah dan karakteristik yang dimiliki oleh populasi yang telah peneliti klasifikasikan.

Penelitian ini akan melibatkan Aparatur Sipil Negara (ASN) Pemerintah Kabupaten X. Aparatur Sipil Negara adalah profesi bagi pegawai negeri sipil dan pegawai pemerintah dengan perjanjian kerja yang bekerja pada instansi pemerintah. ASN dibagi menjadi dua yakni sebagai berikut:

1. Pegawai Negeri Sipil (PNS)

Pegawai Negeri Sipil (PNS) adalah pegawai negeri sipil dan pegawai pemerintah dengan perjanjian kerja yang diangkat oleh pejabat pembina kepegawaian dan diserahi tugas dalam suatu jabatan pemerintahan atau diserahi tugas negara lainnya dan digaji berdasarkan peraturan perundang-undangan

2. Pegawai Pemerintah dengan Perjanjian Kerja (PPPK)

Pegawai Pemerintah dengan Perjanjian Kerja (PPPK) adalah warga negara Indonesia yang memenuhi syarat tertentu, yang diangkat berdasarkan perjanjian kerja untuk jangka waktu tertentu dalam rangka melaksanakan tugas pemerintahan.

Jadi Subyek dalam penelitian ini adalah PNS dan PPPK pada Badan Kepegawaian Daerah Kabupaten Sidoarjo. Jumlah ASN pada Badan Kepegawaian Daerah Kabupaten Sidoarjo berdasarkan data dari Sistem Informasi Manajemen Kepegawaian BKD Sidoarjo (SIMPEG) per- 01 Februari 2024 adalah 54 (lima puluh empat) pegawai.

Teknik Analisis Data

Metode statistik yang digunakan untuk menguji hipotesis dalam penelitian ini adalah Partial Least Square (PLS). PLS merupakan metode alternatif analisis dengan Structural Equation Modelling (SEM) yang berbasis variance. Keunggulan metode ini adalah tidak memerlukan asumsi dan dapat diestimasi dengan jumlah sampel yang relatif kecil. Dalam Structural Equation Modeling ada dua jenis model yang terbentuk, yakni model pengukuran (outer model) dan model struktural (inner model). Model pengukuran menjelaskan proporsi varian setiap variabel manifes (indikator) yang dapat dijelaskan dalam variabel laten. Melalui model pengukuran akan diketahui indikator mana saja yang dominan dalam pembentukkan variabel laten. Setelah model pengukuran setiap variabel laten diuraikan, selanjutnya diuraikan model struktural yang akan mengkaji pengaruh masing-masing variabel laten eksogen (exogenous latent variable) terhadap variabel laten endogen (endogenous latent variable).

Proses analisis Partial Least Squre (PLS) melibatkan beberapa langkah yang perlu diikuti dengan cermat untuk memastikan pemodelan yang lengkap dan akurat. Berikut adalah langkah-langkah umum yang biasanya dilakukan dalam analisis PLS adalah sebagai berikut:

Figure 2. Gambar 2. Langkah – Langkah PLS

Definisi Operasional

Kesejahteraan Pegawai (X1)

Kesejahteraan pegawai adalah tambahan penghasilan yang diberikan kepada pegawai di Kantor Badan Kepegawaian Daerah berdasarkan pertimbangan tingkat kehadiran, kemampuan ekonomi, inflasi dan kenaikan harga kebutuhan dasar serta kenaikan harga komponen biaya hidup Iainnya [11]. Adapun indikator-indikator pada variabel kesejahteraan pegawai menurut [11]:

a. Pemberian kesejahteraan yang bersifat Ekonomis: dapat meliputi gaji dan tunjangan, bonus dan intensif, dan program keuntungan pegawai.

b. Pemberian kesejahteraan yang bersifat fasilitas: dapat meliputi fasilitas kerja, fasilitas kesehatan, fasilitas tempat ibadah, fasilitas kantin dan lainnya.

c. Pemberian kesejahteraan yang bersifat pelayanan: pelatihan dan pengembangan, konseling dan bantuan pegawai, program keseimbangan kehidupan kerja.

Motivasi Pegawai (X2)

Motivasi adalah energi yang mendorong manusia untuk mencapai tujuan, baik dalam pekerjaan maupun kehidupan pribadi. Motivasi pegawai penting untuk mencapai tujuan organisasi. Setiap orang memiliki motivasi, baik internal (ingin berprestasi) maupun eksternal (peraturan perusahaan). Situasi kerja yang nyaman dan menghargai pegawai juga dapat meningkatkan motivasi pada pegawai [31]. Indikator pada variabel motivasi pegawai:

a. Daya pendorong: faktor internal dan eksternal yang mendorong seseorang untuk bekerja.

b. Kemauan: kemauan menunjukkan kesediaan seseorang untuk bekerja keras dan menyelesaikan tugasnya.

c. Kerelaan: kerelaan menunjukkan kesediaan seseorang untuk bekerja tanpa mengeluh dan dengan senang hati.

d. Membentuk keahlian: motivasi kerja dapat mendorong seseorang untuk mengembangkan keahliannya. Keahlian yang semakin baik dapat meningkatkan kinerja dan produktivitas kerja.

e. Membentuk ketrampilan: keterampilan yang semakin baik dapat meningkatkan kualitas kerja dan menyelesaikan tugas dengan lebih efektif.

f. Tanggung jawab: tanggung jawab berarti menyelesaikan tugas dengan baik dan tepat waktu, serta bertanggung jawab atas konsekuensi dari pekerjaannya.

g. Kewajiban: kewajiban adalah tugas yang harus dilakukan seseorang.

h. Tujuan: Tujuan yang jelas dan terukur dapat meningkatkan fokus dan semangat kerja.

Kedisiplinan Pegawai (X3)

Kesadaran dan kesediaan seseorang mentaati semua peraturan perusahaan dan norma-norma sosial yang peraturan perusahaan dan norma-norma sosial yang berlaku [11]. Adapun indikator-indikator pada variabel kedisiplinan pegawai:

a. Ketepatan Waktu: datang dan pulang tepat waktu, tepat menyelesaikan tugas

b. Pemanfaatan sarana: menggunakan sarana dengan baik dan benar serta tidak menggunakannya untuk kepentingan pribadi, merawat dan menjaga sarana.

c. Tanggung jawab yang tinggi: mengerjakan tugas dengan baik dan benar, dan bertanggung jawab atas hasil kerjanya

d. Ketaatan terhadap aturan kantor: mematuhi aturan kantor, dan menjaga sikap dan perilaku di kantor.

Kepuasan Pegawai (Z)

Kepuasan pegawai merupakan sikap umum terhadap pekerjaan seseorang, yang menunjukkan perbedaan antara jumlah penghargaan yang diterima oleh pegawai dengan jumlah keyakinan pegawai yang seharusnya diterima. Kepuasan pegawai yang tinggi dapat mendorong terwujudnya tujuan perusahaan secara efektif [32]. Berikut indikator pada variabel kepuasan pegawai [16]:

a. Pekerjaan: ini mencakup apakah pegawai merasa pekerjaannya menantang, bermakna, dan memberi kepuasan secara pribadi.

b. Supervisi: berkaitan dengan kualitas hubungan antara pegawai dengan atasan mereka

c. Organisasi: mencakup persepsi pegawai terhadap budaya dan nilai-nilai organisasi, keadilan dalam kebijakan dan prosedur, serta dukungan yang diberikan organisasi terhadap pengembangan karir dan keseimbangan kehidupan kerja

d. Kesempatan untuk maju: melibatkan apakah pegawai merasa bahwa organisasi memberikan kesempatan bagi mereka untuk meningkatkan keterampilan, bertanggung jawab atas tugas yang lebih besar, dan maju dalam karir mereka.

e. Rekan kerja: hubungan interpersonal antara pegawai dengan rekan kerja mereka.

f. Kondisi pekerjaan: aspek-aspek fisik dan psikologis dari lingkungan kerja, termasuk kesehatan dan keselamatan, keadilan dalam kompensasi, keseimbangan kehidupan kerja, dan fasilitas yang memadai untuk menunjang kinerja.

Keterikatan Pegawai (Y)

Keterikatan pegawai merupakan komitmen dan ekspresi positif terhadap pekerjaannya, yang ditunjukkan dengan semangat, kebanggaan, dan rasa suka terhadap pekerjaannya, serta kepuasan atas hasil kerjanya. Hal ini mendorong pegawai untuk memberikan upaya terbaiknya dalam mencapai tujuan organisasi [33].

Berikut indikator keterikatan pegawai:

a. Energi dalam bekerja: tingkat energi dan semangat yang dimiliki seseorang saat menjalankan tugas dan tanggung jawabnya di tempat kerja.

b. Kemauan untuk berusaha: keinginan dan motivasi seseorang untuk berusaha mencapai hasil yang maksimal dalam melaksanakan pekerjaannya.

c. Antusiasme dalam bekerja: semangat dan kegembiraan yang ditunjukkan seseorang dalam menjalankan tugasnya di tempat kerja.

d. Merasakan inspirasi dari pekerjaan: perasaan positif yang muncul karena seseorang merasa terinspirasi atau termotivasi oleh pekerjaan yang sedang dilakukan.

e. Ketekunan dalam bekerja: kemampuan seseorang untuk tetap fokus dan gigih dalam menyelesaikan tugas atau masalah yang dihadapi di tempat kerja.

f. Kesenangan dalam bekerja: rasa senang atau kepuasan yang dirasakan seseorang saat menjalankan tugas atau aktivitas di lingkungan kerja.

g. Kebanggaan atas pekerjaan: perasaan bangga dan puas yang dirasakan seseorang terhadap hasil kerja yang telah mereka capai atau kontribusi yang telah diberikan di tempat kerja.

h. Konsentrasi tinggi saat bekerja: kemampuan seseorang untuk memusatkan perhatian dan fokusnya secara intens pada tugas atau pekerjaan yang sedang dilakukan.

i. Sulit melepaskan diri dari pekerjaan: kesulitan yang dialami seseorang dalam memisahkan diri atau melupakan pekerjaan saat berada di luar jam kerja atau di luar lingkungan kerja.

Hasil dan Pembahasan

Penelitian dilakukan di Badan Kepegawaian Daerah Kabupaten Sidoarjo dengan jumlah data 54 pegawai. Tabel 1 berikut menggambaran karakteristik responden berdasarkan jenis kelamin, usia dan masa kerja.

No. Variabel Klasifikasi Jumlah (orang) Persentase (%)
1. Jenis Kelamin Laki-laki 30 56%
Perempuan 24 44%
Jumlah 54 100%
2. Usia 35 – 40 Tahun 6 11%
41 – 45 Tahun 20 37%
46 – 50 Tahun 17 31%
51 – 55 Tahun 8 15%
>55 Tahun 3 6%
Jumlah 54 100%
3. Masa Kerja 1 – 5 Tahun 9 17%
6 – 10 Tahun 1 2%
11 – 15 Tahun 10 19%
>15 Tahun 34 62%
Jumlah 54 100%
Table 1. Tabel 1.Data Karakteristik Responden

Analisis Statistik Data

Metode statistik yang digunakan untuk menguji hipotesis dalam penelitian ini adalah Partial Least Square (PLS). Metode analisis PLS, yang dikembangkan oleh Herman Wold, merupakan pendekatan prediktif yang powerfull dan fleksibel, serta berguna untuk konfirmasi teori dan rekomendasi hubungan baru [34]. Keunggulan metode ini adalah tidak memerlukan asumsi dan dapat diestimasi dengan jumlah sampel yang relatif kecil. Dalam PLS ada dua jenis model yang terbentuk, yakni model pengukuran (outer model) dan model struktural (inner model). Model pengukuran menjelaskan proporsi varian setiap variabel manifes (indikator) yang dapat dijelaskan dalam variabel laten. Melalui model pengukuran akan diketahui indikator mana saja yang dominan dalam pembentukkan variabel laten. Setelah model pengukuran setiap variabel laten diuraikan, selanjutnya diuraikan model struktural yang akan mengkaji pengaruh masing-masing variabel laten eksogen (exogenous latent variable) terhadap variabel laten endogen (endogenous latent variable).

Penelitian sebelumnya yang dilakukan oleh [34] menggunakan teknik analisis PLS dengan program SmartPLS menemukan hasil bahwa karakteristik pekerjaan, semangat kerja, dan kemampuan kerja semuanya berpengaruh positif dan signifikan terhadap kinerja pegawai di Badan Kepegawaian dan Pengembangan Sumber Daya Manusia Kabupaten Kolaka Timur, sehingga semakin baik masing-masing faktor tersebut, semakin baik pula kinerja pegawai. Penelitian terdahulu yang dilakukan oleh [35] juga menggunakan analisis data PLS dan menemukan hasil bahwa bahwa variabel disiplin kerja memiliki pengaruh positif dan signifikan terhadap kinerja karyawan, yang berarti semakin tinggi disiplin kerja karyawan, semakin meningkat pula kinerja mereka.

Pada penelitian ini, terdapat 55 variabel manifes dan 5 variabel laten yakni Kesejahteraan Pegawai (X1) yang diukur dengan 8 variabel manifes, Motivasi Pegawai (X2) yang diukur dengan 9 variabel manifes, Kedisiplinan Pegawai (X3) yang diukur dengan 9 variabel manifest, Kepuasan Pegawai (Z) yang diukur dengan 9 variabel manifes, dan Keterikatan Pegawai terhadap BKD (Y) yang diukur dengan 9 variabel manifes. Alat bantu yang digunakan berupa program Smart PLS Versi 3 yang dirancang khusus untuk mengestimasi persamaan struktural dengan basis variance.

Model struktural dalam penelitian ini ditampilkan pada Gambar 4.1 berikut ini:

Figure 3. Gambar 3 Model Struktural

4.1 Analisis Outer Model

Pengujian model pengukuran (outer model) digunakan untuk menentukan spesifikasi hubungan antara variabel laten dengan variabel manifesnya. Dapat dikatakan juga bahwa outer model mendefinisikan bagaimana setiap indikator berhubungan dengan variabel latennya [36]. Pengujian ini meliputi convergent validity, discriminant validity dan reliabilitas. Penelitian sebelumnya menggunakan analisis outer model bertujuan untuk menilai variabel indikator yang merefleksikan konstruk atau variabel laten yang tidak dapat diukur langsung, baik pada data persepsi maupun rasio, dengan analisis indikator untuk memastikan maknanya [34]. Studi penelitian terdahulu yang dilakukan oleh [37] menggunakan analisis outer model menunjukkan bahwa indikator-indikator yang dipilih secara valid dan reliabel mencerminkan variabel laten yang diukur.

Convergent Validity

Convergent validity dari measurement model dengan indikator refleksif dapat dilihat dari korelasi antara score item/indikator dengan score konstruknya. Indikator individu dianggap reliabel jika memiliki nilai korelasi di atas 0,70 [38]. Namun demikian pada riset tahap pengembangan skala, loading 0,50 sampai 0,60 masih dapat diterima. Penelitian terdahulu yang dilakukan oleh [39] juga mendukung hal ini, menunjukkan bahwa indikator dengan loading antara 0,50 hingga 0,60 tetap dapat dianggap valid pada tahap awal pengembangan skala, selama mereka menunjukkan konsistensi internal dan relevansi teoritis yang memadai. Berdasarkan pada result for outer loading menunjukkan adanya indikator memiliki loading di dibawah 0,60 dan tidak signifikan. Model struktural dalam penelitian ini ditampilkan pada Gambar 4.2 berikut ini:

Tabel 2 Output Smart PLS untuk loading factor memberikan hasil pada tabel berikut:

Kesejahteraan Pegawai (X1) Motivasi Pegawai (X2) Kedisiplinan Pegawai (X3) Keterikatan Pegawai terhadap BKD (Y) Kepuasan Pegawai (Z)
x1.1 0.482
x1.2 0.613
x1.3 0.532
x1.4 0.551
x1.5 0.77
x1.6 0.793
x1.7 0.825
x1.8 0.753
x2.1 0.66
x2.2 0.733
x2.3 0.591
x2.4 0.845
x2.5 0.48
x2.6 0.603
x2.7 0.762
x2.8 0.639
x2.9 0.813
x2.10 0.831
x2.11 0.799
x3.1 0.669
x3.2 0.568
x3.3 0.831
x3.4 0.594
x3.5 0.775
x3.6 0.837
x3.7 0.884
x3.8 0.739
x3.9 0.625
x3.10 0.519
y1 0.828
y2 0.624
y3 0.761
y4 0.764
y5 0.77
y6 0.811
y7 0.866
y8 0.783
y9 0.863
y10 0.849
y11 0.715
z1 0.695
z2 0.637
z3 -0.057
z4 0.727
z5 -0.101
z6 0.762
z7 0.173
z8 0.812
z9 -0.009
z10 0.651
z11 0.61
z12 0.571
z13 0.162
z14 0.749
z15 0.32
Table 2. Sumber: Output Program Smart PLS, 2024

Pada diagram dan tabel di atas, indikator X1.2, X1.7, X2.3, X2.4 X2.7, X2.8, X2.9, X3.1, X3.10, Y2, Y4, Z1 dan Z2 memiliki loading factor < 0.7, berarti indikator tersebut merupakan indikator yang tidak valid untuk mengukur konstruknya dan harus dihapus. Setelah dilakukan perhitungan ulang PLS menunjukkan hasil sebagai berikut :

Figure 4. Gambar 4. Outer Model

Kesejahteraan Pegawai (X1) Motivasi Pegawai (X2) Kedisiplinan Pegawai (X3) Keterikatan Pegawai terhadap BKD (Y) Kepuasan Pegawai (Z)
x1.5 0.829
x1.6 0.833
x1.7 0.903
x1.8 0.832
x2.1
x2.2 0.768
x2.4 0.846
x2.7 0.794
x2.9 0.838
x3.3 0.866
x3.5 0.797
x3.6 0.895
x3.7 0.913
x3.8 0.743
y1 0.828
y2 0.761
y3 0.764
y4 0.77
y5 0.811
y6 0.866
y7 0.783
y8 0.863
y9 0.849
y10 0.715
y11 0.773
z4 0.719
z6 0.828
z8 0.884
z14 0.767
Table 3. Tabel 3 Outer Loadings Tahap 2

Setelah indikator yang tidak valid dihapus, dan di lakukan outer loadings tahap 2 (dua), maka pada diagram di atas, semua indikator memiliki loading factor > 0,70, berarti semua indikator merupakan indikator yang valid untuk mengukur konstruknya.

Discriminat Validity

Pada bagian ini akan diuraikan hasil uji discriminant validity. Uji discriminant validity menggunakan nilai cross loading. Cross loading digunakan untuk menilai discriminant validity dengan membandingkan korelasi indikator terhadap konstruk yang sama dan konstruk lainnya [40]. Suatu indikator dinyatakan memenuhi discriminant validity apabila nilai cross loading indikator pada variabelnya adalah yang terbesar dibandingkan pada variabel lainnya. Penelitian sebelumnya yang dilakukan oleh [41] juga menunjukkan bahwa memastikan nilai cross loading yang lebih tinggi pada konstruk yang relevan adalah penting untuk validitas diskriminatif, dan indikator yang memiliki nilai cross loading tertinggi pada konstruk yang dituju dapat diandalkan untuk membedakan antara konstruk yang berbeda. Berikut ini adalah nilai cross loading masing-masing indicator:

Kesejahteraan Pegawai (X1) Motivasi Pegawai (X2) Kedisiplinan Pegawai (X3) Keterikatan Pegawai terhadap BKD (Y) Kepuasan Pegawai (Z)
x1.5 0.829 0.402 0.172 0.388 0.301
x1.6 0.833 0.497 0.365 0.591 0.386
x1.7 0.903 0.532 0.344 0.562 0.472
x1.8 0.832 0.395 0.286 0.361 0.309
x2.10 0.632 0.852 0.324 0.727 0.599
x2.11 0.452 0.841 0.391 0.585 0.613
x2.2 0.429 0.768 0.572 0.578 0.605
x2.4 0.437 0.846 0.453 0.513 0.595
x2.7 0.402 0.794 0.308 0.641 0.514
x2.9 0.335 0.838 0.478 0.477 0.63
x3.3 0.279 0.405 0.866 0.392 0.392
x3.5 0.358 0.391 0.797 0.493 0.436
x3.6 0.343 0.489 0.895 0.398 0.356
x3.7 0.275 0.505 0.913 0.366 0.408
x3.8 0.222 0.379 0.743 0.224 0.247
y1 0.435 0.543 0.394 0.826 0.583
y11 0.485 0.573 0.157 0.773 0.473
y2 0.419 0.439 0.393 0.759 0.517
y3 0.348 0.502 0.57 0.763 0.485
y4 0.414 0.457 0.397 0.81 0.58
y5 0.488 0.654 0.319 0.878 0.677
y6 0.516 0.638 0.376 0.788 0.529
y7 0.522 0.654 0.334 0.867 0.615
y8 0.553 0.723 0.29 0.863 0.657
y9 0.453 0.507 0.449 0.703 0.471
z14 0.284 0.529 0.306 0.523 0.767
z4 0.277 0.664 0.45 0.489 0.719
z6 0.411 0.461 0.33 0.594 0.828
z8 0.439 0.642 0.328 0.632 0.884
Table 4. Tabel 4 . Discriminant Validity

Berdasarkan tabel 4. diatas menyatakan bahwa ada beberapa indikator pada variabel penelitian memiliki nilai cross loading yang lebih besar dari 0,70 yang berarti tidak terjadi korelasi antar variabel. Cara lain mengukur discriminant validity adalah melihat nilai square root of average variance extracted (AVE). Nilai yang disarankan adalah di atas 0,5 untuk model yang baik.

Reliability

Pengujian selanjutnya adalah composite reliability dari blok indikator yang mengukur konstruk. Suatu konstruk dikatakan reliable jika nilai composite reliability di atas 0,60. Lalu juga dapat dilihat dengan cara melihat reliabilitas konstruuk atau variabel laten yang diukur dengan melihat nilai cronbachs alpha dari blok indikator yang mengukur konstruk. Suatu konstruk dinyatakan reliable jika nilai cronbachs alpha diatas 0,7. Hal tersebut sejalan dengan hasil penelitian sebelumnya bahwa hasil pengujian yang menunjukan semua indikator memiliki nilai diatas 0,7 maka dapat dikatakan reliabel [42]. Berikut digambarkan hasil konstruk untuk masing-masing variabel yaitu kualitas produk dan citra merek, word of mouth dan keputusan pembelian dengan masing-masing variabel dan indikator. Berikut ini tabel nilai loading untuk konstruk variabel penelitian yang dihasilkan dari menjalankan program Smart PLS pada tabel berikutnya:

Cronbach's Alpha rho_A Composite Reliability Average Variance Extracted (AVE)
Kesejahteraan Pegawai (X1) 0.873 0.894 0.912 0.722
Motivasi Pegawai (X2) 0.905 0.907 0.927 0.678
Kedisiplinan Pegawai (X3) 0.899 0.91 0.925 0.714
Keterikatan Pegawai terhadap BKD (Y) 0.939 0.943 0.948 0.648
Kepuasan Pegawai (Z) 0.812 0.819 0.878 0.643
Table 5. Tabel 5 Construct Reliability and Validity

Berdasarkan tabel 5 menunjukan bahwa Average Variance Extracted (AVE) masing-masing variabel memiliki konstruk > 0,50 berarti semua konstruk reliable. Dengan demikian dapat dinyatakan bahwa setiap variabel memiliki discriminant validity yang tinggi. Sedangkan untuk nilai composite reliability masing-masing variabel menunjukkan nilai konstruk > 0,60. Hasil ini menunjukan bahwa masing-masing variabel telah memenuhi composite realibility sehingga dapat disimpulkan bahwa keseluruhan variabel memiliki tingkat realibilitas yang tinggi. Selanjutnya pada tabel di atas cronbachs alpha masing-masing variabel menunjukkan nilai konstruk > 0,70 dengan demikian hasil ini menunjukan bahwa masing-masing variabel penelitian telah memenuhi persyaratan nilai cronbach’s alpha, sehingga keseluruhan variabel memiliki tingkat realibilitas yang tinggi. Jadi dapat disimpulkan bahwa indikator-indikator yang digunakan dalam penelitian ini telah memiliki discriminant validity yang tinggi dalam menyusun variabelnya masing-masing.

4.1 Analisis Inner Model

Pengujian inner model adalah proses evaluasi model berdasarkan teori untuk menganalisis hubungan antara variabel-variabel yang bersifat eksogen dan endogen [39]. Proses ini memastikan bahwa hubungan tersebut sesuai dengan kerangka konseptual yang telah ditetapkan. Tahapan analisis yang dilakukan pada evaluasi model struktural dilihat dari beberapa indikator yaitu :

Koefisien Determinasi (R 2 )

Evaluasi inner model dapat dilihat dari Koefisien determinasi (R-square / R2). Semakin tinggi R2 maka model dapat dikatakan semakin fit dengan data [37]. Nilai R-Square (R2) sebesar 0,67 tergolong model kuat, R-Square (R2) sebesar 0,33 model moderat dan R-Square (R2) sebesar 0,19 tergolong model yang lemah [43]. Berdasarkan pengolahan data yang telah dilakukan dengan menggunakan progrsm SmartPLS 3.0 diperoleh nilai R Square sebagai berikut :

R Square R Square Adjusted
Kepuasan Pegawai (Z) 0.522 0.513
Keterikatan Pegawai terhadap BKD (Y) 0.59 0.567
Table 6. Tabel 6 Hasil R Square

Berdasarkan tabel 6. diatas menunjukan bahwa nilai R Square untuk vaiabel Z adalah 0,513. Perolehan tersebut menjelaskan bahwa presentase besarnya kepuasan pegawai adalah 51,3 %. Hal ini berarti variabel x1, x2, x3 berpengaruh terhadap z hanya sebesar 51,3% dan sisanya 49,7% dipengaruhi oleh variabel lain. Sedangkan nilai R Square untuk vaiabel Y adalah 0,567. Perolehan tersebut menjelaskan bahwa presentase besarnya keterikatan pegawai terhadap BKD adalah 56,7 %. Hal ini berarti variabel X1, X2, X3, Z berpengaruh terhadap Y sebesar 56.7% dan sisanya 43,3% dipengaruhi oleh variabel lain.

Penilaian Goodness of Fit (GoF)

Uji goodness of fit model dapat dilihat dari nilai NFI. NFI mempunyai nilai yang berkisar antara 0 sampai 1. Nilai NFI > 0,90 menunjukkan good fit, sedangkan 0,80 < NFI < 0,90 disebut sebagai

marginal fit. Berdasarkan pengolahan data yang telah dilakukan dengan menggunakan progrsm SmartPLS 3.0 diperoleh nilai Model Fit sebagai berikut :

Saturated Model Estimated Model Model
SRMR 0.096 0.101 Fit
d_ULS 4.028 4.441 Fit
d_G 3.033 3.114 Fit
Chi-Square 722.666 725.815 Fit
NFI 0.592 0.59 Marginal Fit
Table 7. Tabel 7 Model Fit

Hasil uji goodness of fit model PLS pada tabel 7. berikut menunjukkan bahwa nilai NFI 0,59 berarti Marginal FIT. Dengan demikian dari hasil tersebut dapat disimpulkan bahwa model dalam penelitian ini telah memiliki goodness of fit yang tinggi dan layak digunakan untuk menguji hipotesis penelitian.

4.2. Pengujian Hipotesis

Setelah menilai inner model maka hal berikutnya mengevaluasi hubungan antar konstruk laten seperti yang telah dihipotesiskan dalam penelitian ini. Uji hipotesis pada penelitian ini dilakukan dengan melihat T-Statistics dan nilai P-Values. Hipotesis dinyatakan diterima apabilai nilai T-Statistics > 1,96 dan P-Values < 0,05. Penelitian terdahulu yang dilakukan oleh [41] juga menunjukkan bahwa penggunaan bootstrapping T-Statistics dan P-Values merupakan metode yang efektif untuk menguji signifikansi hubungan antar konstruk laten dalam model struktural. Berikut ini adalah hasil Path Coefficients pengaruh langsung:

Pengaruh Langsung (Direct Effect) Koefisien Parameter T Statistics P Values Hasil
H1 Kesejahteraan Pegawai (X1) -> Keterikatan Pegawai terhadap BKD (Y) 0.31 3.621 0.001 Diterima
H2 Motivasi Pegawai (X2) -> Keterikatan Pegawai terhadap BKD (Y) 0.31 3.621 0.393 Ditolak
H3 Kedisiplinan Pegawai (X3) -> Keterikatan Pegawai terhadap BKD (Y) 0.117 0.904 0.37 Ditolak
H4 Kesejahteraan Pegawai (X1) -> Kepuasan Pegawai (Z) 0.516 6.251 0.000 Diterima
H5 Motivasi Pegawai (X2) -> Kepuasan Pegawai (Z) 0.722 12.651 0.000 Diterima
H6 Kedisiplinan Pegawai (X3) -> Kepuasan Pegawai (Z) 0.547 6.033 0.000 Diterima
H7 Kepuasan Pegawai (Z) -> Keterikatan Pegawai terhadap BKD (Y) 0.511 4.522 0.000 Diterima
Table 8. Tabel 8 Pengujian Pengaruh Langsung

Berdasarkan tabel 8 menunjukkan bahwa dari kesembilan hipotesis yang berpengaruh langsung terdapat 2(dua) hipotesis yang ditolak yaitu H2, H3 karena nilai TStatistics < 1,96 dan P-Values > 0,05.

Pengaruh Tidak Langsung (Indirect Effect) Koefisien Parameter T Statistics P Values Hasil
H8 KEsejahteraan Pegawai (X1) -> Kepuasan Pegawai (Z) -> Keterikatan Pegawai terhadap BKD (Y) 0.06 0.861 0.393 Ditolak
H9 Motivasi Pegawai (X2) -> Kepuasan Pegawai (Z) -> Keterikatan Pegawai terhadap BKD (Y) 0.369 3.656 0.001 Diterima
H10 Kedisiplinan Pegawai (X2) -> Kepuasan Pegawai (Z) -> Keterikatan Pegawai terhadap BKD (Y) 0.17 3.000 0.004 Diterima
Table 9. Tabel 9 Pengujian Pengaruh Tidak Langsung

Berdasarkan tabel 9 menunjukkan bahwa dari ketiga hipotesis yang berpengaruh tidak langsung diperoleh 1 (satu) hipotesis yang ditolak karena nilai TStatistics < 1,96 dan P-Values > 0,05.

Pembahasan

Berdasarkan hasil analisis data, didapat hasil sebegai berikut:

Kesejahteraan Pegawai berpengaruh terhadap Keterikatan Pegawai terhadap BKD

Hasil analisis menunjukkan bahwa Kesejahteraan Pegawai berpengaruh terhadap Keterikatan Pegawai terhadap BKD. Kesejahteraan pegawai menciptakan dasar yang kokoh bagi keterikatan pegawai dengan BKD. Ketika pegawai merasa dihargai, didukung, dan memiliki kesempatan untuk berkembang, mereka lebih cenderung merasa terikat secara emosional dan profesional dengan organisasi tempat mereka bekerja. Indikator Pemberian kesejahteraan yang bersifat ekonomis pada variable kesejahteraan pegawai mempengaruhi Keterikatan Pegawai terhadap BKD karena pemberian kesejahteraan merupakan bagian penting dari manajemen sumber daya manusia yang dapat memengaruhi kinerja pegawai secara signifikan dan merupakan indicator paling kuat. Salah satu bentuk dari pemberian kesejahteraan kepada pegawai adalah Perusahaan memberikan pensiun secara berkala kepada karyawan yang telah berhenti bekerja setelah mereka bekerja dalam waktu yang lama. Indikator Pemberian kesejahteraan yang bersifat fasilitas pada variable kesejahteraan pegawai mempengaruhi Keterikatan Pegawai terhadap BKD karena fasilitas yang memadai dan berkualitas mendukung berbagai aspek kesejahteraan pegawai dan operasional kerja. Ketika fasilitas mendukung kenyamanan, efisiensi, motivasi, dan keseimbangan kerja-kehidupan pegawai, mereka lebih cenderung untuk bekerja dengan produktif, efektif, dan dengan kualitas yang lebih tinggi. Ini menghasilkan peningkatan kinerja dan kontribusi yang lebih besar terhadap tujuan organisasi. Salah satu bentuk dari pemberian fasilitas kepada pegawai adalah Perusahaan memberikan rekresi kepada para karyawan berupa kegiatan olahraga seminggu sekali. Indikator Pemberian kesejahteraan yang bersifat pelayanan pada variable kesejahteraan pegawai mempengaruhi Keterikatan Pegawai terhadap BKD karena pemberian pelatihan yang efektif berkontribusi pada peningkatan kinerja pegawai dengan memastikan bahwa mereka memiliki keterampilan, pengetahuan, dan motivasi yang diperlukan untuk melakukan pekerjaan mereka dengan baik. Pelatihan tidak hanya meningkatkan kemampuan individu tetapi juga mendukung kinerja tim, inovasi, dan efektivitas organisasi secara keseluruhan. Salah satu bentuk dari pemberian pelayanan adalah dengan memberikan fasilitas pendidikan bagi karyawan yang ingin meningkatkan pengetahuan kepada pegawai.

Hasil penelitian ini didukung oleh penelitian terdahulu yang menyatakan bahwa kesejahteraan pegawai berpengaruh terhadap keterikatan pegawai terhadap BKD [34] [35].

Motivasi Pegawai tidak berpengaruh terhadap Keterikatan Pegawai terhadap BKD

Hasil analisis menunjukkan beberapa temuan penting. Motivasi pegawai tidak memiliki pengaruh signifikan terhadap Keterikatan Pegawai terhadap BKD. Dengan hasil tersebut membuktikan bahwa motivasi tidak selalu berkorelasi dengan Keterikatan Pegawai terhadap BKD.

Kedisiplinan Pegawai tidak berpengaruh terhadap Keterikatan Pegawai terhadap BKD

Hasil analisis menunjukkan beberapa temuan penting. Kedisiplinan Pegawaitidak memiliki pengaruh signifikan terhadap Keterikatan Pegawai terhadap BKD. Dengan hasil tersebut membuktikan bahwa kedisiplinan tidak selalu berkorelasi dengan Keterikatan Pegawai terhadap BKD.

Kesejahteraan Pegawai berpengaruh terhadap Kepuasan Pegawai

Hasil analisis menunjukkan bahwa kesejahteraan pegawai berpengaruh terhadap Keterikatan Pegawai terhadap BKD. Kesejahteraan pegawai yang mencakup aspek kesehatan fisik dan mental berdampak positif pada kepuasan kerja. Pegawai yang merasa sehat dan bahagia di tempat kerja lebih cenderung merasa puas dengan pekerjaan mereka, yang meningkatkan keterikatan terhadap BKD. Kesejahteraan pegawai sering kali berkaitan dengan lingkungan kerja yang mendukung. Fasilitas, lingkungan kerja yang nyaman, dan dukungan sosial meningkatkan kepuasan dan keterikatan pegawai. Pegawai yang merasa sejahtera, baik secara finansial maupun non-finansial, cenderung lebih termotivasi untuk melakukan pekerjaan mereka dengan baik. Motivasi yang tinggi meningkatkan kinerja dan keterikatan terhadap BKD karena pegawai merasa bahwa mereka berkontribusi secara signifikan. Kesejahteraan pegawai berkontribusi pada produktivitas yang lebih tinggi. Pegawai yang merasa baik secara fisik dan emosional mampu bekerja dengan lebih efisien, mendukung pencapaian tujuan BKD, dan merasa lebih terikat dengan organisasi . Indikator Pemberian kesejahteraan yang bersifat ekonomis pada variable kesejahteraan pegawai mempengaruhi kepuasaan Pegawai karena pemberian kesejahteraan merupakan bagian penting dari manajemen sumber daya manusia yang dapat memengaruhi kepuasan pegawai secara signifikan. Salah satu bentuk dari pemberian kesejahteraan kepada pegawai adalah Perusahaan memberikan pensiun secara berkala kepada karyawan yang telah berhenti bekerja setelah mereka bekerja dalam waktu yang lama. Indikator Pemberian kesejahteraan yang bersifat fasilitas pada variable kesejahteraan pegawai mempengaruhi kepuasan pegawai dan merupakan indicator paling kuat karena fasilitas yang memadai dan berkualitas mendukung berbagai aspek kesejahteraan pegawai dan operasional kerja. Ketika fasilitas mendukung kenyamanan, efisiensi, motivasi, dan keseimbangan kerja-kehidupan pegawai, mereka lebih cenderung untuk bekerja dengan produktif, efektif, dan dengan kualitas yang lebih tinggi. Ini menghasilkan peningkatan kinerja dan kontribusi yang lebih besar terhadap tujuan organisasi. Salah satu bentuk dari pemberian fasilitas kepada pegawai adalah Perusahaan memberikan rekresi kepada para karyawan berupa kegiatan olahraga seminggu sekali. Indikator Pemberian kesejahteraan yang bersifat pelayanan pada variable kesejahteraan pegawai mempengaruhi kepuasan Pegawai karena pemberian pelatihan yang efektif berkontribusi pada peningkatan kinerja pegawai dengan memastikan bahwa mereka memiliki keterampilan, pengetahuan, dan motivasi yang diperlukan untuk melakukan pekerjaan mereka dengan baik. Pelatihan tidak hanya meningkatkan kemampuan individu tetapi juga mendukung kinerja tim, inovasi, dan efektivitas organisasi secara keseluruhan. Salah satu bentuk dari pemberian pelayanan adalah dengan memberikan fasilitas pendidikan bagi karyawan yang ingin meningkatkan pengetahuan kepada pegawai.

Hasil penelitian ini didukung oleh penelitian terdahulu yang menyatakan bahwa kesejahteraan pegawai berpengaruh terhadap kepuasan pegawai [36] [37].

Motivasi Pegawai terhadap Kepuasan Pegawai

Hasil analisis menunjukkan bahwa motivasi berpengaruh terhadap kepuasan pegawai. Motivasi memengaruhi berbagai aspek dari pengalaman kerja mereka, mulai dari kepuasan dan komitmen emosional hingga produktivitas dan inovasi. Pegawai yang termotivasi cenderung lebih terlibat, loyal, dan berkomitmen pada organisasi mereka, yang berkontribusi pada keberhasilan dan kepuasan pegawai secara keseluruhan. Indikator daya pendorong pada variable motivasi pegawai mempengaruhi kepuasan pegawai karena daya pendorong dalam motivasi pegawai seperti pengakuan, kompensasi, pengembangan karir, fleksibilitas, dan dukungan dapat meningkatkan kepuasan, loyalitas, dan komitmen pegawai. Salah satu bentuk daya pendorong adalah pegawai mendapat dukungan dalam melaksanakan pekerjaan dari atasan dan teman sejawat. Indikator Kemauan pada variable motivasi pegawai mempengaruhi kepuasan pegawai karena kemauan menunjukkan kesediaan seseorang untuk bekerja keras dan menyelesaikan tugasnya. Salah satu bentuk Kemauan adalah pegawai selalu menyelesaikan tugas yang diberikan atasan dengan sebaik-baiknya dan tepat waktu. Indikator kerelaan pada variable motivasi pegawai mempengaruhi kepuasan pegawai karena kerelaan menunjukkan kesediaan seseorang untuk bekerja tanpa mengeluh dan dengan senang hati. Salah satu bentuk kerelaan pegawai adalah keterlibatan pegawai dalam pekerjaan atau aktivitas lainnya. Indikator Membentuk keahlian pada variable motivasi pegawai mempengaruhi kepuasan pegawai karena motivasi kerja dapat mendorong seseorang untuk mengembangkan keahliannya. Keahlian yang semakin baik dapat meningkatkan kinerja dan produktivitas kerja. Indikator Membentuk keterampilan pada variable motivasi pegawai mempengaruhi kepuasan pegawai karena keterampilan yang semakin baik dapat meningkatkan kualitas kerja dan menyelesaikan tugas dengan lebih efektif. Indikator tanggungjawab pada variable motivasi pegawai mempengaruhi kepuasan pegawai karena Pegawai yang merasa tanggung jawab cenderung lebih terikat dengan organisasi karena mereka merasa dihargai, berkontribusi secara signifikan, dan memiliki kesempatan untuk berkembang. Salah satu bentuk tanggungjawab pegawai adalah menyelesaikan Setiap tugas yang telah dibuat dan ditetapkan oleh atasan. Indikator kewajiban pada variable motivasi pegawai mempengaruhi kepuasan pegawai dan merupakan indicator paling kuat karena Ketika pegawai merasa bahwa mereka memiliki kewajiban untuk berkontribusi pada tujuan organisasi, mereka cenderung memiliki komitmen yang lebih kuat terhadap BKD. Mereka merasa bahwa pekerjaan mereka penting untuk keberhasilan organisasi. Indikator tujuan pada variable motivasi pegawai mempengaruhi kepuasan pegawai karena Ketika pegawai memiliki tujuan yang jelas dan terdefinisi dengan baik, mereka tahu apa yang diharapkan dari mereka dan bagaimana mereka dapat berkontribusi. Ini memberikan arah yang jelas dan membantu mereka fokus pada pekerjaan yang penting. Dengan memiliki tujuan yang spesifik, pegawai merasa lebih terarah dan fokus pada pencapaian hasil yang diinginkan. Ini kepuasan pegawai.

Hasil penelitian ini didukung oleh penelitian terdahulu yang menyatakan bahwa motivasi berpengaruh terhadap kepuasan pegawai [38].

Kedisiplinan Pegawai terhadap Kepuasan Pegawai

Hasil analisis menunjukkan bahwa kedisiplianan berpengaruh terhadap kepuasan pegawai. Pegawai yang disiplin cenderung memiliki kinerja yang konsisten dan dapat diandalkan. Mereka memenuhi tenggat waktu, mengikuti prosedur, dan menyelesaikan tugas dengan tepat waktu, yang meningkatkan produktivitas secara keseluruhan. Daya tarik dan keterikatan pegawai meningkat ketika mereka merasa bahwa pekerjaan mereka dilakukan dengan baik dan hasil kerja mereka berdampak positif terhadap tujuan BKD. Indikator ketepatan waktu pada variable kedisiplinan pegawai mempengaruhi kepuasan pegawai dan merupakan indicator paling kuat karena Ketepatan waktu dalam menyelesaikan tugas dan pekerjaan memastikan bahwa semua kegiatan operasional berjalan sesuai jadwal. Ini meningkatkan efektivitas dan produktivitas tim serta organisasi secara keseluruhan. Indikator pemanfaatan sarana pada variable kedisiplinan pegawai mempengaruhi kepuasan pegawai karena Pegawai yang memanfaatkan sarana kantor secara efektif dapat menyelesaikan pekerjaan dengan lebih efisien. Misalnya, penggunaan peralatan kantor yang baik seperti komputer, printer, dan ruang rapat mendukung kelancaran proses kerja, yang meningkatkan produktivitas pegawai. Dengan pemanfaatan sarana kantor yang optimal, pegawai dapat meminimalkan waktu yang terbuang akibat masalah teknis atau fasilitas yang tidak memadai. Efisiensi ini mendukung pencapaian tujuan organisasi dan meningkatkan keterikatan pegawai. Indikator tanggugjawab yang tinggi pada variable kedisiplinan pegawai mempengaruhi kepuasan pegawai karena Pegawai yang menunjukkan tanggung jawab yang tinggi sering kali mendapatkan kepercayaan lebih dari atasan. Kepercayaan ini memberikan pegawai kesempatan untuk menangani proyek penting dan tanggung jawab tambahan, yang meningkatkan kepuasan pegawai. Indikator ketaatan pada aturan kantor pada variable kedisiplinan pegawai mempengaruhi kepuasan pegawai karena pegawai yang mematuhi aturan kantor menunjukkan komitmen yang kuat terhadap kebijakan dan prosedur organisasi. Ketaatan ini mencerminkan dedikasi pegawai terhadap tujuan dan nilai-nilai BKD, yang meningkatkan keterikatan mereka terhadap organisasi. Kepatuhan terhadap aturan membantu memastikan bahwa operasi kantor berjalan dengan lancar dan sesuai dengan kebijakan. Pegawai yang mengikuti aturan berkontribusi pada stabilitas dan keberlangsungan operasional, yang memperkuat keterikatan mereka.

Hasil penelitian ini didukung oleh penelitian terdahulu yang menyatakan bahwa kedisiplinan berpengaruh terhadap kepuasan pegawai [39] [40].

Kepuasan Pegawai berpengaruh terhadap Keterikatan Pegawai terhadap BKD

Hasil analisis yang didapat diperoleh menunjukkan bahwa variabel kepuasan pegawai memiliki pengaruh signifikan terhadap keterikatan pegawai terhadap BKD. Pegawai yang puas dengan pekerjaan mereka cenderung lebih termotivasi untuk bekerja dengan baik. Motivasi yang tinggi berkontribusi pada kinerja yang lebih baik dan keterikatan yang lebih kuat terhadap BKD. Kepuasan pegawai sering kali berhubungan dengan peningkatan produktivitas. Pegawai yang merasa puas cenderung lebih fokus dan efektif dalam pekerjaan mereka, yang mendukung pencapaian tujuan BKD dan memperkuat keterikatan. Indikator pekerjaan pada variable kepuasan pegawai mempengaruhi keterikatan pegawai terhadap bkd dan merupakan indicator paling kuat karena Ketika pegawai merasa bahwa pekerjaan mereka sesuai dengan keterampilan dan minat mereka, mereka lebih mungkin merasa puas dan termotivasi. Pekerjaan yang sesuai menciptakan rasa pencapaian dan kepuasan, yang meningkatkan keterikatan pegawai terhadap BKD. Indikator supervisi pada variable kepuasan pegawai mempengaruhi keterikatan pegawai terhadap bkd karena karena supervisi yang efektif dan mendukung dapat meningkatkan kepuasan kerja, membangun hubungan positif, dan memperkuat keterikatan pegawai dengan organisasi. Indikator organisasi pada variable kepuasan pegawai mempengaruhi keterikatan pegawai terhadap bkd karena aspek organisasi seperti kebijakan, budaya, kesempatan, keseimbangan kerja-kehidupan, komunikasi, lingkungan kerja, pengakuan, keadilan, dan kepemimpinan berdampak langsung pada pengalaman kerja dan motivasi pegawai. Kepuasan yang tinggi dalam aspek-aspek ini berkontribusi pada keterikatan pegawai dengan BKD, karena mereka merasa lebih dihargai, terlibat, dan berkomitmen terhadap organisasi. Indikator kesempatan untuk maju pada variable kepuasan pegawai mempengaruhi keterikatan pegawai terhadap bkd karena memberikan motivasi, rasa pencapaian, komitmen jangka panjang, loyalitas, kepuasan kerja, pengakuan, tanggung jawab baru, pengembangan keterampilan, keseimbangan kerja-kehidupan, dan dukungan manajemen. Semua faktor ini berkontribusi pada peningkatan kepuasan pegawai dan memperkuat keterikatan mereka dengan organisasi. Indikator rekan kerja pada variable kepuasan pegawai mempengaruhi keterikatan pegawai terhadap bkd karena hubungan interpersonal yang baik, dukungan sosial, pengakuan, kolaborasi, inklusi, dan penyelesaian konflik yang efektif meningkatkan kepuasan kerja. Ketika pegawai merasa bahwa mereka memiliki hubungan yang positif dengan rekan kerja mereka. Indikator kondisi pekerjaan pada variable kepuasan pegawai mempengaruhi keterikatan pegawai terhadap bkd karena karena faktor-faktor seperti kenyamanan lingkungan kerja, fasilitas, pengaturan waktu kerja, beban kerja, suasana kolaboratif, kebijakan, dukungan manajerial, lokasi kerja, dan fasilitas kesehatan berkontribusi pada kepuasan pegawai.

Hasil penelitian ini didukung oleh penelitian terdahulu yang menyatakan bahwa kepuasan pegawai berpengaruh terhadap keterikatan pegawai terhadap BKD [41].

Kesejahteraan Pegawai tidak berpengaruh terhadap Keterikatan Pegawai terhadap BKD melalui Kepuasan Pegawai

Hasil analisis yang didapat diperoleh menunjukkan bahwa variabel kesejahteraan pegawai tidak memiliki pengaruh signifikan terhadap keterikatan pegawai terhadap BKD melalui variabel intervening kepuasan pegawai. Kesejahteraan pegawai tidak berpengaruh terhadap keterikatan pegawai terhadap BKD melalui kepuasan pegawai mengindikasikan bahwa meskipun kesejahteraan pegawai dapat mempengaruhi kepuasan pegawai, efek tersebut mungkin tidak langsung memperkuat keterikatan pegawai terhadap BKD.

Motivasi Pegawai terhadap Keterikatan Pegawai terhadap BKD melalui Kepuasan Pegawai

Hasil analisis yang didapat diperoleh menunjukkan bahwa variabel motivasi pegawai memiliki pengaruh signifikan terhadap keterikatan pegawai terhadap BKD melalui variabel intervening kepuasan pegawai. Motivasi menjadi faktor penting yang memengaruhi keterikatan pegawai terhadap BKD. Semakin tinggi motivasi pegawai, semakin tinggi pula keterikatan mereka terhadap BKD.

Dari penelitian ini sejalan dengan hasil penelitian sebelumnya yang menunjukkan bahwa motivasi dan kepuasan kerja adalah faktor-faktor penting yang mempengaruhi keterikatan pegawai, baik di sektor swasta maupun publik. Strategi untuk meningkatkan keterikatan pegawai sebaiknya fokus pada peningkatan motivasi dan kepuasan kerja melalui kebijakan yang adil, penghargaan yang sesuai, dan keseimbangan antara tuntutan pekerjaan dan sumber daya yang tersedia [45]. Penelitian ini didukung oleh studi sebelumnya juga yang menunjukkan bahwa motivasi kerja memiliki pengaruh signifikan terhadap keterikatan kerja. Dengan kata lain, peningkatan motivasi kerja karyawan akan meningkatkan keterikatan kerja mereka, dan sebaliknya, penurunan motivasi kerja akan mengurangi keterikatan kerja karyawan [46].

Pada BKD Sidoarjo juga telah dibuktikan dengan pernyataan Kepala Bidang Pengembangan dan Motivasi, bahwa Motivasi Pegawai akan berpengaruh sejalan dengan kepuasan pegawai, dengan contoh pegawai BKD sangat termotivasi jika mempunyai kondisi kerja yang baik, atasan langsung yang mendukung dan kesempatan untuk mengembangkan diri yang sangat besar.

Kedisiplinan Pegawai terhadap Keterikatan Pegawai terhadap BKD melalui Kepuasan Pegawai

Hasil analisis yang didapat diperoleh menunjukkan bahwa variabel motivasi kedisiplinan pegawai memiliki pengaruh signifikan terhadap keterikatan pegawai terhadap BKD melalui variabel intervening kepuasan pegawai. Pada BKD Sidoarjo juga telah dibuktikan dengan mematuhi aturan dan memenuhi tanggung jawab, pegawai merasa lebih puas dengan pekerjaan mereka dan lingkungan kerja. Kepuasan yang tinggi membuat pegawai merasa lebih terikat dan berkomitmen terhadap BKD, karena mereka merasa dihargai dan memiliki peran yang penting. Kedisiplinan menciptakan lingkungan kerja yang positif dan produktif, yang mendukung kepuasan kerja dan keterikatan pegawai.

Simpulan

1. Kesejahteraan Pegawai tidak berpengaruh terhadap Keterikatan Pegawai terhadap BKD

2. Motivasi Pegawai tidak berpengaruh terhadap Keterikatan Pegawai terhadap BKD

3. Kedisiplinan Pegawai tidak berpengaruh terhadap Keterikatan Pegawai terhadap BKD

4. Kesejahteraan Pegawai berpengaruh terhadap Kepuasan Pegawai

5. Motivasi Pegawai berpengaruh terhadap Kepuasan Pegawai

6. Kedisiplinan Pegawai berpengaruh terhadap Kepuasan Pegawai

7. Kedisiplinan Pegawai berpengaruh terhadap Kepuasan Pegawai

8. Kesejahteraan Pegawai tidak berpengaruh terhadap Keterikatan Pegawai terhadap BKD melalui Kepuasan Pegawai

9. Motivasi Pegawai berpengaruh terhadap Keterikatan Pegawai terhadap BKD melalui Kepuasan Pegawai

10. Kedisiplinan Pegawai terhadap Keterikatan Pegawai terhadap BKD melalui Kepuasan Pegawai

Ucapan Terima Kasih

Penulis selalu mengucapkan terima kasih kepada Tuhan Yang Maha Esa, karena berkat dan rahmat-Nyalah penulis dapat menyelesaikan karya ilmiah ini. Penulis menghadapi banyak tantangan selama penyusunan karya ilmiah ini. Namun, berkat dukungan dan dorongan dari berbagai pihak, penulis akhirnya dapat menyelesaikannya. Dengan demikian, penulis ingin mengucapkan terima kasih kepada mereka yang menunjukkan keinginan mereka untuk bekerja sama, serta kepada semua orang yang penulis tidak dapat menyebutkan secara spesifik yang telah membantu dan mendukung penulis selama proses penelitian ini. Penulis menyadari bahwa karya ilmiah ini masih memiliki kekurangan, dan mereka sangat mengharapkan kritik dan saran yang membangun untuk membantu memperbaikinya. Akhir kata, penulis mengucapkan terima kasih dan berharap karya ilmiah ini bermanfaat bagi orang-orang yang membutuhkannya.

References

[1] I. W. Mahayasa and I. G. A. Suartina, “Peran Organizational Citizenship Behavior (OCB) Dalam Peningkatan Pencapaian Tujuan Organisasi: Sebuah Kajian Literatur,” Jurnal Ilmu Manajemen, vol. 9, no. 2, 2019.

[2] D. Umihastanti and A. Frianto, “Pengaruh Dukungan Organisasi Dan Employee Engagement Terhadap Kinerja Pegawai Badan Kepegawaian Daerah,” Jurnal Ilmu Manajemen, vol. 10, no. 2, pp. 219–232, 2022.

[3] G. A. Siwi, B. Tewal, and I. Trang, “Pengaruh Budaya Organisasi, Komunikasi Organisasi Dan Motivasi Kerja Terhadap Komitmen Organisasi Pegawai Badan Pendapatan Daerah Kota Manado,” Jurnal EMBA, vol. 8, no. 3, 2020.

[4] I. W. Pratama and G. Sukarno, “Analisis Penilaian Kinerja, Reward, Dan Punishment Terhadap Kinerja Pegawai Pada Badan Kepegawaian Daerah Provinsi Jawa Timur,” Jurnal Administrasi Bisnis, vol. 30, no. 02, pp. 20–32, 2021.

[5] I. R. Anggraini, A. Afifuddin, and Hayat, “Pengaruh Analisis Jabatan Terhadap Kinerja Pegawai Di Badan Kepegawaian Daerah (BKD) Kota Malang,” Jurnal Respon Publik, vol. 14, no. 1, pp. 25–31, 2020.

[6] F. Simatupang, “Variabel Intervening Pada,” Disertasi, Universitas Terbuka, 2016.

[7] R. Fidianingrum and G. Sukarno, “Analisis Pengembangan Manajemen Talenta Terhadap Kinerja Karyawan Pada Badan Kepegawaian Daerah Provinsi Jawa Timur,” Jurnal Administrasi Bisnis, vol. 30, no. 02, pp. 33–45, 2021.

[8] N. Suprasetyo, “Pengaruh Kualitas Pelayanan Administrasi Kepegawaian Terhadap Kepuasan Pegawai Negeri Sipil Di Badan Kepegawaian Daerah Provinsi Kalimantan Selatan,” Jurnal Administrasi Publik, 2018.

[9] Badan Pusat Statistik Kabupaten Sidoarjo, “Jumlah Pegawai Negeri Sipil Menurut Jabatan Dan Jenis Kelamin 2020-2022,” BPS Sidoarjo, 2022.

[10] G. Bulqiyah, M. H. Sukarno, “Analisis Pemberdayaan Pegawai Dan Kinerja Pegawai Terhadap Kesejahteraan Pegawai Di UMKM,” Jurnal Ekonomi Keuangan Dan Bisnis Syariah, vol. 4, no. 5, pp. 1440–1450, 2022.

[11] I. Amin and Yusra, “Pengaruh Pemberian Kesejahteraan Pegawai Dan Disiplin Kerja Terhadap Kepuasan Kerja Di Lingkungan Kantor Pelayanan Perbendaharaan Negara Padang Sadri,” Jurnal Ekonomi dan Manajemen, vol. 2, no. 2, pp. 1–15, 2021.

[12] A. R. Pratiwi and Firgiyani, “Pengaruh Motivasi Dan Kesejahteraan Terhadap Semangat Kerja Dan Implikasinya Terhadap Kinerja,” Perwira Journal of Economics & Business, vol. 1, pp. 61–71, 2021.

[13] R. Rosmaini and H. Tanjung, “Pengaruh Kompetensi, Motivasi Dan Kepuasan Kerja Terhadap Kinerja Pegawai,” Jurnal Ilmiah Magister Manajemen, vol. 2, no. 1, pp. 1–15, 2019.

[14] I. Marjaya and F. Pasaribu, “Pengaruh Kepemimpinan, Motivasi, Dan Pelatihan Terhadap Kinerja Pegawai,” Jurnal Manajemen, vol. 2, no. 1, pp. 129–147, 2019.

[15] D. A. N. Etika, C. S. R. Terhadap, K. Pegawai, M. Cahya, P. Lestari, and K. Pengantar, “Pengaruh Motivasi, Pelatihan, Pengembangan Dan Etika CSR Terhadap Keterikatan Pegawai,” Jurnal Manajemen, 2020.

[16] R. Mardikaningsih and E. A. Sinambela, “Lingkungan Kerja Dan Komitmen Organisasi Serta Pengaruhnya Terhadap Kepuasan Pegawai,” Arbitrase, vol. 2, no. 3, pp. 98–101, 2022.

[17] A. Bandiyono, K. F. Hamzah, and A. Hidaya, “Pengaruh Reward Dan Punishment Terhadap Kedisiplinan Pegawai,” Jurnal Wira Ekonomi Mikroskil, vol. 26, no. 01, pp. 50–65, 2021.

[18] H. S. Athar, “Pengaruh Kepemimpinan, Kedisiplinan Dan Lingkungan Kerja Terhadap Kinerja Pegawai Kantor Kecamatan Selong Kabupaten Lombok Timur,” Jurnal Riset Manajemen Dan Bisnis, vol. 5, no. 1, pp. 57–64, 2020.

[19] A. D. Paramita and L. Kartika, “Jurnal Ekobis: Ekonomi, Bisnis & Manajemen,” Jurnal Ekonomi, Bisnis & Manajemen, vol. 10, pp. 145–161, 2020.

[20] R. Sonhadi, S. Serang, and Alam, “Pengaruh Keseimbangan Kehidupan Kerja, Komitmen Organisasi Dan Keterikatan Pegawai Terhadap Kinerja Pegawai Pada Kantor Pelayanan Pajak (KPP) Pratama Di Wilayah Kota Makassar,” Jurnal Manajemen, vol. 3, no. 2, pp. 76–85, 2020.

[21] S. Rahayu and D. Rahayu, “Pengaruh Disiplin Kerja, Motivasi Kerja Dan Komitmen Organisasi Terhadap Kepuasan Kerja Dan Kinerja Pegawai Badan Kepegawaian Dan Pengembangan Sumber Daya Manusia Ogan Komering Ulu,” Jurnal Ilmiah Manajemen dan Bisnis, vol. 6, no. 1, pp. 370–386, 2023.

[22] R. Y. Nafis, F. N. Safitri, and R. Z. Qatrunnada, “Pengaruh Motivasi Kerja Dan Kepuasan Kerja Terhadap Work Engagement Pada Karyawan PT. Eka Timur Raya Pasuruan Jawa Timur,” Jurnal Ilmiah Psikologi Candrajiwa, vol. 8, no. 1, p. 44, 2023.

[23] N. Faizah, “Pengaruh Disiplin Kerja Dan Lingkungan Kerja Terhadap Kepuasan Kerja Yang Dimediasi Oleh Kesejahteraan Pegawai Kelurahan Gamping Krian Di Sidoarjo,” Skripsi, Universitas Muhammadiyah Sidoarjo, 2021.

[24] D. Lestari, C. Woestho, and D. Kurniawan, “Pengaruh Motivasi Kerja Dan Kepuasan Kerja Terhadap Keterikatan Karyawan PT Budi Agung Sentosa,” Jurnal Bisnis dan Manajemen, vol. 2, no. November, pp. 3232–3246, 2023.

[25] I. W. Yogi and P. Bagia, “Pengaruh Kepuasan Kerja Dan Disiplin Kerja Terhadap Kinerja Karyawan Bali Hai Cruise,” Jurnal Ekonomi Manajemen, vol. 4, no. 2, pp. 157–167, 2022.

[26] Sugiyono, Metode Penelitian Kuantitatif, Kualitatif Dan R&D. Bandung: Alfabeta, 2013.

[27] E. C., Metode Kuantitatif. Media Sahabat Cedekia, 2019.

[28] A. Juliandi, “Structural Equation Model Partial Least Square (SEM-PLS) Dengan SmartPLS,” UMSU Press, 2018.

[29] S. Arikunto, Prosedur Penelitian: Suatu Pendekatan Praktik. Jakarta: Rineka Cipta, 2013.

[30] S. Azwar, Metode Penelitian Psikologi, 2nd ed. Yogyakarta: Pustaka Belajar, 2017.

[31] H. R. Hasi, S. Effendy, M. F. Rambe, P. M. Manajemen, U. Muhammadiyah, and S. Utara, “Pengaruh Lingkungan Kerja, Budaya Kerja Dan Motivasi Kerja Terhadap Kinerja Pegawai Di Dinas Pemadam Kebakaran Kabupaten Labuhanbatu Utara,” Jurnal Manajemen Bisnis, vol. 1, no. 3, pp. 209–219, 2020.

[32] D. Rahayu and I. Setiawati, “Faktor-Faktor Yang Mempengaruhi Kepuasan Pegawai Dinas Penanaman Modal Dan Pelayanan Terpadu Satu Pintu Kabupaten Pati,” Jurnal Bisnis dan Manajemen, 2023.

[33] I. M. Ulfa and A. S. D. Rahayu, “Peran Keterikatan Pegawai Sebagai Mediasi Self Efficacy Dan Workplace Spirituality Untuk Meningkatkan Kinerja Pegawai,” Jurnal Management Social Science, vol. 2, no. 2, pp. 161–173, 2023.

[34] T. Komala, “Pengaruh Kesejahteraan Terhadap Kinerja Pegawai Pada UPTD Pemeliharaan Jalan Majenang,” Skripsi, Universitas Islam Negeri Said Ali Rahmatullah, pp. 24–24, 2020.

[35] Komarudin and A. D. Budiharta, “Pengaruh Kompetensi Dan Pengembangan Karir Terhadap Kinerja Pegawai Studi Pada Badan Kepegawaian Daerah (BKD) Provinsi Banten,” Perspektif: Jurnal Ilmu Administrasi, vol. 2, no. 1, pp. 62–72, 2020.

[36] Hermanto and Darmanah, “Pengaruh Kesejahteraan Terhadap Kepuasan Kerja Pegawai Pada Sekretariat Dewan Oku Timur,” Jurnal Aktual STIE Trisna Negara, vol. 17, no. 2, pp. 119–125, 2020.

[37] A. Saputra and Waspodo, “The Influence Of Welfare And Work Discipline On Job Satisfaction Of PT Electrical Maintenance Employees. Bukit Asam Tbk,” Management Studies And Entrepreneurship Journal, vol. 5, no. 2, pp. 3844–3852, 2024.

[38] N. K. E. Juniari and M. S. I G. Riana, “Pengaruh Motivasi Terhadap Kepuasan Kerja Dan Kinerja Pegawai Negeri Sipil (PNS) Di Sekolah Tinggi Pariwisata Nusa Dua Bali,” E-Jurnal Ekonomi Dan Bisnis Universitas Udayana, vol. 11, no. 4, pp. 823–840, 2015.

[39] Janny Adriani Djari and Firdaus Sitepu, “Pengaruh Kedisiplinan Terhadap Kepuasan Kerja Pegawai (Studi Pegawai Politeknik Ilmu Pelayaran Semarang),” Dinamika Bahari, vol. 7, no. 2, pp. 1740–1745, 2017.

[40] A. Rizqiah, “Pengaruh Disiplin Terhadap Kepuasan Kerja Karyawan Di PT. Darma Henwa Tbk Kintap Coal Project,” Jurnal Manajemen, 2022.

[41] H. R. Dewinda, D. Ancok, and N. Widyarini, “Pengaruh Kepuasan Kerja Terhadap Keterikatan Kerja Pada Karyawan Rumah Sakit,” Psyche 165 Jurnal, vol. 13, no. 2, pp. 217–222, 2020.