Login
Section Innovation in Computer Science

Website-Based Stock and Cashier System with Scrum for Micro, Small, and Medium Enterprises

Sistem Stok dan Kasir Berbasis Website dengan Scrum untuk Usaha Mikro, Kecil, dan Menengah
Vol. 26 No. 4 (2025): October:

Agustian Prakoso (1), Azifa Habiba (2)

(1) Program Studi Teknik Informatika, Universitas Esa Unggul Jakarta, Indonesia
(2) Program Studi Teknik Informatika, Universitas Esa Unggul Jakarta, Indonesia

Abstract:

General background: Micro, Small, and Medium Enterprises (MSMEs) often rely on manual recording systems that are prone to errors and inefficiencies. Specific background: Distribution agents play a vital role in connecting producers and consumers, but conventional stock and cashier processes hinder data accuracy and decision-making. Knowledge gap: Previous studies usually separate inventory and cashier systems or lack structured development approaches. Aims: This study develops an integrated web-based stock and cashier system tailored for MSME distribution agents using Scrum methodology and FIFO principles. Results: The application was built with Laravel 11, Livewire, and Tailwind CSS. Usability testing using the System Usability Scale (SUS) yielded an average score of 78.6, categorized as good. The system reduced risks of data loss, enabled real-time stock monitoring, and supported customer relationship management. Novelty: Unlike earlier works, the system combines stock and cashier management in one platform, developed iteratively with Scrum, ensuring adaptability to user needs. Implications: The system strengthens operational efficiency, enhances data-driven decision-making, and supports the economic sustainability of MSMEs.


Highlights




  • The system integrates stock recording and cashier functions in one platform.




  • Scrum methodology allowed adaptive and iterative system development.




  • Usability testing confirmed good acceptance among users.




Keywords: Web Application, Stock Management, Scrum Method, FIFO Technique, Usability Testing

Downloads

Download data is not yet available.

Pendahuluan

Dalam sistem pemasaran barang, agen memiliki peran strategis sebagai penghubung antara produsen dan konsumen akhir. Sebagai perantara, agen bertugas menyediakan berbagai jenis produk dalam jumlah besar, seperti kebutuhan rumah tangga dan bahan pokok, yang kemudian disalurkan ke toko ritel, toko kelontong, hingga langsung ke masyarakat [1]. Selain itu, agen berperan dalam mempercepat aliran produk dan informasi, memfasilitasi negosiasi antar pelaku dalam rantai distribusi, serta memastikan ketersediaan barang di pasar [2]. Oleh karena itu, keberadaan agen sangat penting dalam menjaga kelancaran distribusi dan stabilitas pasokan barang di masyarakat.

Namun, meskipun memiliki peran penting, masih banyak agen yang menjalankan operasional bisnis secara konvensional tanpa pemanfaatan teknologi informasi yang memadai. Proses bisnis yang dilakukan secara manual, seperti pencatatan stok barang, transaksi penjualan, dan pembuatan laporan keuangan, berisiko menimbulkan kesalahan pencatatan, kehilangan data, serta rendahnya efisiensi kerja [3]. Penggunaan metode manual dengan media buku tulis atau lembar kerja konvensional menyulitkan dalam pencarian data historis, menyusun laporan secara cepat, maupun melakukan analisis data secara akurat. Selain itu, ketiadaan sistem digital untuk pengelolaan pelanggan juga berdampak pada rendahnya efektivitas strategi pemasaran dan loyalitas pelanggan [4].

Studi kasus dalam penelitian ini dilakukan pada sebuah agen distribusi ritel yang berlokasi di wilayah Jakarta Pusat. Berdasarkan hasil observasi, seluruh kegiatan operasional pada agen tersebut masih dilakukan secara manual, mulai dari pencatatan stok masuk, transaksi penjualan, hingga pembuatan nota dan penyusunan laporan keuangan. Meskipun agen telah menggunakan metode pembayaran digital seperti transfer bank, pencatatan transaksi tetap dilakukan secara terpisah antara catatan manual dan data dari aplikasi pembayaran. Hal ini tidak hanya meningkatkan beban kerja, tetapi juga memperbesar potensi ketidaksesuaian data dan keterlambatan dalam proses pelaporan.

Selain kendala teknis, agen juga menghadapi kesulitan dalam pengelolaan relasi pelanggan akibat ketiadaan sistem yang mampu mencatat histori transaksi dan profil pelanggan. Hal ini menghambat agen dalam membangun hubungan jangka panjang serta menyusun strategi promosi yang berbasis data pelanggan. Akibatnya, pertumbuhan usaha menjadi tidak optimal dan risiko kehilangan pelanggan pun meningkat.

Melihat berbagai tantangan tersebut, diperlukan solusi berbasis teknologi informasi yang mampu mengintegrasikan seluruh proses operasional ke dalam satu sistem aplikasi yang terpusat. Penelitian ini menawarkan pengembangan aplikasi manajemen operasional berbasis web yang dirancang untuk mendukung kegiatan harian agen secara digital, mulai dari pencatatan stok, transaksi penjualan, pembuatan nota, penyusunan laporan keuangan, hingga pengelolaan data pelanggan. Sistem ini dikembangkan dengan pendekatan terpusat yang memungkinkan pencadangan otomatis, sehingga mengurangi risiko kehilangan data.

Pemilihan platform berbasis web dipertimbangkan karena kemudahan akses dan efisiensi penggunaan, terutama bagi agen yang beroperasi secara stasioner menggunakan perangkat komputer atau laptop. Dengan koneksi internet yang stabil, sistem dapat dimanfaatkan secara real-time tanpa perlu instalasi tambahan. Selain itu, sistem juga dirancang untuk mengintegrasikan pendekatan Customer Relationship Management (CRM), sehingga agen dapat mengelola data pelanggan secara lebih terstruktur dan menyusun strategi pemasaran yang lebih efektif.

Dengan demikian, pengembangan aplikasi berbasis web dalam penelitian ini diharapkan mampu memberikan kontribusi nyata dalam transformasi digital agen ritel skala kecil dan menengah. Solusi ini mampu meningkatkan efisiensi operasional dan akurasi pencatatan data, yang mendukung pengambilan keputusan yang lebih cepat dan tepat dalam menjalankan aktivitas usaha.

Penelitian ini memiliki perbedaan yang cukup signifikan dibandingkan penelitian terdahulu yang umumnya hanya berfokus pada sistem pencatatan stok barang atau aplikasi kasir secara terpisah. Beberapa penelitian sebelumnya masih terbatas pada penggunaan aplikasi berbasis desktop maupun mobile sederhana yang kurang terintegrasi, sehingga pengguna harus menggunakan dua sistem berbeda untuk mengelola persediaan barang dan melakukan transaksi penjualan. Selain itu, sebagian besar penelitian terdahulu belum menekankan pada aspek fleksibilitas pengembangan dengan metodologi terstruktur, sehingga sistem yang dibangun cenderung statis dan sulit dikembangkan lebih lanjut.

Kelebihan dari penelitian ini terletak pada pengembangan aplikasi berbasis website yang mengintegrasikan pencatatan stok barang sekaligus sistem kasir dalam satu platform terpadu, sehingga memudahkan pengguna dalam mengelola data secara real time tanpa perlu aplikasi tambahan. Penggunaan metode Scrum juga menjadi nilai tambah karena memungkinkan pengembangan aplikasi dilakukan secara iteratif, adaptif, dan sesuai dengan kebutuhan pengguna yang dapat berubah sewaktu-waktu. Dengan pendekatan ini, aplikasi yang dikembangkan lebih fleksibel, user-friendly, serta memiliki potensi pengembangan berkelanjutan dibanding penelitian sebelumnya.

Kebaruan penelitian ini dibandingkan dengan penelitian serupa terletak pada tiga aspek utama. Pertama, penggunaan metode Scrum dalam proses pengembangan memungkinkan sistem dikembangkan secara iteratif dan lebih responsif terhadap kebutuhan pengguna. Kedua, aplikasi dirancang secara terintegrasi, menggabungkan fungsi pencatatan stok dengan sistem kasir dalam satu platform berbasis web, sedangkan sebagian besar penelitian terdahulu hanya menyoroti salah satu aspek secara terpisah. Ketiga, aplikasi ini secara khusus menargetkan konteks operasional UMKM, sehingga tidak hanya meningkatkan efisiensi teknis, tetapi juga memberikan dampak langsung terhadap pengurangan biaya operasional dan dukungan pengambilan keputusan manajerial.

Penelitian ini memberikan kontribusi terhadap aspek ekonomi dengan menghadirkan aplikasi pencatatan stok barang dan kasir berbasis website yang mampu meningkatkan efisiensi operasional agen. Dengan adanya sistem pencatatan yang terintegrasi, agen dapat memantau stok secara real-time, sehingga risiko kekurangan atau kelebihan barang dapat diminimalkan dan potensi pendapatan meningkat. Selain itu, aplikasi ini mengurangi kebutuhan akan pencatatan manual yang memakan waktu dan tenaga, sehingga biaya operasional dapat ditekan. Penerapan sistem yang lebih cepat dan akurat juga berdampak positif terhadap kepuasan pelanggan, karena transaksi dapat dilakukan dengan lebih efisien dan transparan, yang pada gilirannya meningkatkan loyalitas pelanggan dan stabilitas ekonomi agen.

Metode

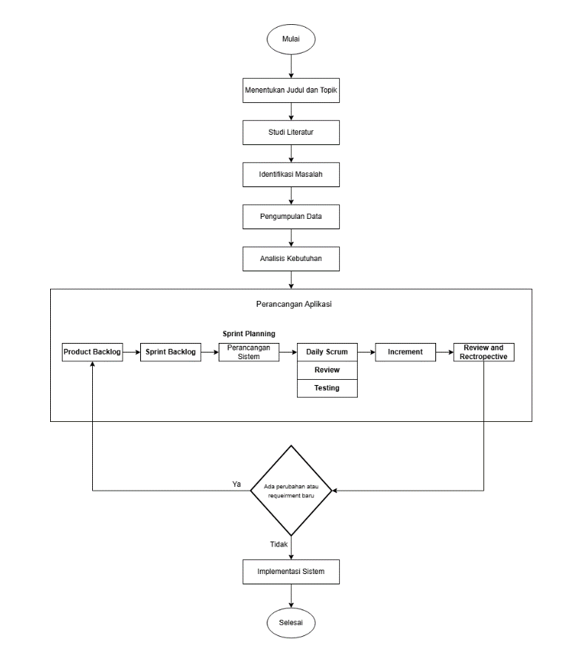
Metode Penelitian menjadi landasan penting dalam pelaksanaan studi ilmiah dalam menentukan langkah sistematis dalam memperoleh data, menganalisis informasi, dan menghasilkan temuan. Pemilihan metode yang tepat akan mempengaruhi kualitas hasil penelitian dalam memastikan permasalahan dapat diidentifikasi secara jelas sebagai dasar penyusunan analisis dan perumusan solusi yang efektif.

Figure 1. Alur Penelitian

Studi ini menggunakan pendekatan kualitatif untuk menggambarkan kondisi operasional salah satu agen distributor wilayah Jakarta Pusat, serta merancang solusi berbasis sistem informasi yang sesuai kebutuhan pengguna. Data dikumpulkan melalui wawancara dengan pemilik dan karyawan, observasi terhadap aktivitas distribusi, manajemen stok, dan proses kasir, serta analisis dokumen administrasi dan laporan penjualan. Data yang diperoleh berupa teks, catatan lapangan, dan dokumentasi gambar, yang berperan sebagai data primer dalam pengembangan sistem. Berdasarkan hasil wawancara dengan panduan pertanyaan yang telah disusun, diperoleh temuan bahwa pemilik agen memerlukan aplikasi sebagai solusi untuk meningkatkan efektivitas operasional. Pemilik menekankan pentingnya sistem yang mendukung fungsi utama seperti pengelolaan kasir, manajemen stok, dan pembuatan laporan penjualan. Dalam hal metode pembayaran, agen saat ini sudah mendukung pembayaran secara digital, seperti melalui transfer bank. Pemilik agen ingin mempertahankan metode pembayaran yang masuk melalui rekening lamanya. Harapannya, aplikasi kasir yang dikembangkan dapat berfungsi sebagai alat pencatatan transaksi yang terintegrasi, aplikasi ini diharapkan mampu mencatat semua transaksi secara detail, termasuk metode pembayaran yang digunakan. Dengan demikian, pemilik agen dapat melakukan perhitungan ulang mingguan maupun bulanan secara efisien serta memperoleh laporan transaksi berdasarkan metode pembayaran secara terperinci. Aplikasi yang diharapkan ini akan meningkatkan operasi dan meningkatkan kejelasan dan akurasi dalam pengelolaan data transaksi dan stok.

Hasil penelitian menunjukkan bahwa agen memiliki 10 karyawan dan 2 pemilik dengan dukungan 5 kendaraan operasional serta menerapkan sistem shifting, di mana setiap karyawan bekerja rata-rata 8 jam per hari. Permasalahan utama terdapat pada administrasi, kasir, dan layanan pelanggan, khususnya dalam pengelolaan stok yang masih manual, sehingga menimbulkan risiko kesalahan pencatatan, keterlambatan pelaporan, dan inefisiensi operasional.

Sebagai solusi, dikembangkan aplikasi manajemen stok dan kasir berbasis web dengan integrasi Customer Relationship Management (CRM). Fitur utama meliputi login anggota, pemantauan poin, pembaruan stok, serta penukaran poin dengan produk. Diharapkan hasil penelitian ini menjadi solusi dalam meningkatkan efisiensi operasional, loyalitas pelanggan, dan kemampuan untuk membantu pengambilan keputusan berbasis data. Selanjutnya, hasil pengumpulan data diprioritaskan dalam product backlog sesuai kerangka kerja Scrum, sehingga kebutuhan yang tepenting dapat diimplementasikan terlebih dahulu pada setiap iterasi pengembangan.

Penerapan teori manajemen stok dan metode FIFO dalam aplikasi terbukti meningkatkan kinerja agen secara nyata. Sistem otomatis mencatat tanggal masuk barang dan menyarankan urutan penjualan yang tepat, sehingga risiko produk kadaluarsa berkurang, perputaran stok lebih cepat, dan keputusan pengelolaan inventaris menjadi lebih efisien. Dengan cara ini, aplikasi tidak hanya mendukung akurasi pencatatan, tetapi juga memberikan manfaat praktis yang langsung terasa bagi operasional harian UMKM.

Hasil dan Pembahasan

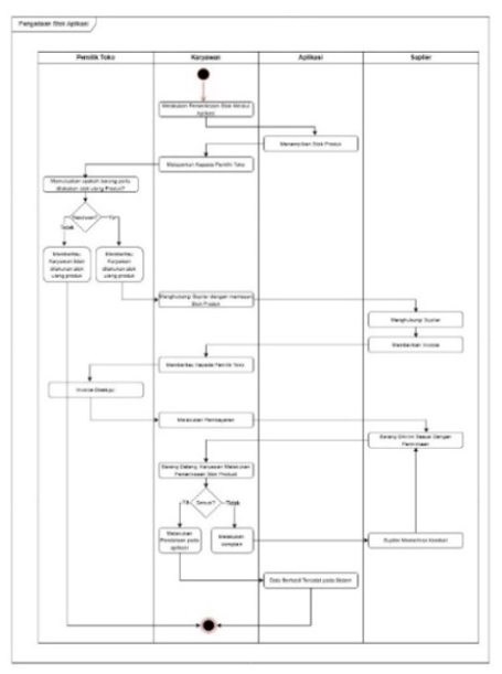
Berdasarkan temuan dari hasil wawancara dan observasi, teridentifikasi sejumlah kendala yang memengaruhi efisiensi kerja, meliputi aspek manajemen stok, transaksi penjualan, rekaptulasi laporan, serta permasalahan lainnya. Permasalahan tersebut berdampak pada keterlambatan proses, ketidaksesuaian data, dan potensi kehilangan informasi penting yang berimplikasi pada ketepatan pengambilan keputusan. Untuk meyakinkan pemilik dan karyawan akan manfaat sistem digital dibandingkan metode manual, disusun representasi proses bisnis yang mampu memberikan gambaran menyeluruh terkait perubahan alur kerja dan potensi peningkatan kinerja. Representasi ini diwujudkan dalam bentuk flow proses bisnis, yang berfungsi sebagai data pendukung dalam perancangan sistem dengan menyamakan persepsi terkait proses yang akan diterapkan

Figure 2. Proses Pengadaan Stok Manual

Figure 3. Usulan Pengaadaan Stok Sistem

Berdasarkan hasil analisis perbandingan alur proses bisnis, diperoleh perbedaan mendasar antara metode manual dan sistem digital. Metode manual memiliki keterbatasan signifikan, antara lain tingginya potensi kesalahan pencatatan, risiko kehilangan arsip, serta ketidaksesuaian data antar laporan. Kondisi tersebut mengakibatkan perlunya verifikasi berulang dan perbaikan data, yang pada akhirnya memperlambat kinerja operasional. Sebaliknya, sistem digital mampu mengelola data secara real-time, menjaga konsistensi informasi, serta meminimalkan potensi kesalahan manusia[8]. Selain itu, sistem dilengkapi dengan mekanisme backup data secara otomatis meningkatkan keamanan dalam menjamin data operasional.

Proses yang berjalan secara otomatis memungkinkan data disinkronkan dan didistribusikan sesuai kebutuhan tanpa adanya duplikasi pekerjaan, sehingga aktivitas operasional menjadi lebih efisien, cepat, dan produktif[9]. Dengan mempertimbangkan hasil perbandingan tersebut, pemilik dan karyawan sepakat untuk mengadopsi sistem digital dalam operasional harian. Keputusan ini diharapkan dapat meningkatkan kinerja dan efektivitas bisnis melalui pemanfaatan teknologi informasi secara terarah dan berkelanjutan. Pengembangan aplikasi dikelola menggunakan kerangka kerja Scrum dengan prinsip Agile untuk memastikan proses pengembangan berjalan adaptif. Tahap implementasi dilakukan secara iteratif melalui rangkaian kegiatan product backlog, sprint backlog, sprint planning, daily scrum, review, testing, increment, serta review and retrospective[10].

Figure 4. Kerangka Kerja Scrum [11]

No Nama Menu Aplikasi Jangkauan Prioritas (1-100) Estimasi Waktu Pekerjaan (/Hari)
1 Halaman Form Login & Logout 100 2
2 Halaman Dashbord 100 2
12 Halaman Member 100 2
Estimasi Waktu 27
Table 1. Tabel 1. Product Backlog

Sebelum tahap pengembangan aplikasi dengan kerangka kerja Scrum, dilakukan identifikasi masalah melalui wawancara dan observasi langsung. Hasilnya menjadi dasar diskusi antara pengembang, pemilik, dan karyawan toko untuk merumuskan kebutuhan sistem. Berdasarkan hasil diskusi, pengembang aplikasi menyusun prioritas kebutuhan yang dituangkan ke dalam product backlog, yang memuat daftar fitur dan fungsionalitas beserta urutan pengerjaannya sesuai tingkat kepentingan. Product backlog menjadi dasar utama bagi pengembang dalam merencanakan setiap sprint, sehingga proses pengembangan dapat berlangsung secara terstruktur, terukur, dan selaras dengan tujuan yang telah ditetapkan.

Setelah fitur product backlog dibuat, tahap berikutnya adalah perancangan sistem dengan menggunakan Unified Modeling Language (UML) yang mencangkup Use Case Diagram, Activity Diagram, dan Sequence Diagram. Use Case Diagram mewakili hubungan interaktif antara sistem dan aktor [12].

Figure 5. Use Case Diagram

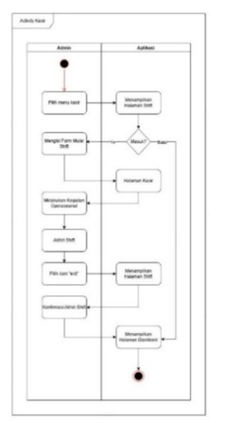
Figure 6. Activity Kasir

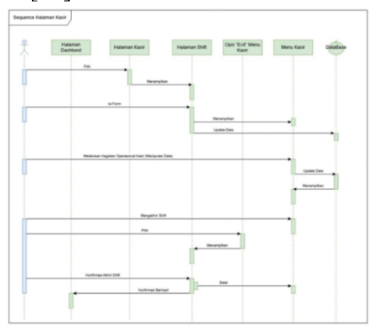
Activity Diagram berfungsi memvisualisasikan urutan aktivitas dilakukan oleh pengguna maupun sistem dalam menyelesaikan suatu proses secara berurutan[13], sedangkan Sequence Diagram berfungsi merepresentasikan interaksi antar objek atau komponen dalam suatu skenario tertentu, termasuk alur komunikasi dan urutan waktu pengiriman pesan antar elemen sistem[14].

Figure 7. Sequence Kasir

Figure 8. Skema Database

Perancangan basis data dilakukan menggunakan Entity Relationship Diagram berfungsi memodelkan struktur data dan hubungan antar entitas utama sesuai alur proses bisnis[15]. Basis data dibangun dengan MySQL yang terintegrasi dengan Eloquent ORM, sehingga pengelolaan data dapat dilakukan melalui pendekatan object-relational mapping yang mempermudah proses query, pengaturan relasi antar tabel, dan menjaga konsistensi data sesuai rancangan ERD.

Figure 9. Pengaplikasian Eloquent ORM

Figure 10. Wireframe Aplikasi

Fase perancangan sistem dilengkapi dengan pembuatan wireframe sebagai representasi awal antarmuka pengguna. Wireframe dipresentasikan kepada pemilik dan karyawan toko untuk memperoleh masukan langsung. Proses evaluasi dan penyempurnaan wireframe dilakukan secara iteratif hingga mencapai kesesuaian dengan harapan pemilik dan karyawan, yang berperan sebagai aktor utama dalam penggunaan sistem.

Setelah rancangan sistem dinyatakan sesuai, tahap pengembangan sistem dilakukan dengan menerapkan kerangka kerja Scrum. Seluruh aktivitas, mulai dari penyusunan product backlog hingga pelaksanaan review dan retrospective, dikelola menggunakan Trello yang memungkinkan pengaturan tugas secara terstruktur, pemantauan progres secara real-time, serta koordinasi antar pengembang aplikasi yang lebih efektif melalui fitur kolaborasi daring yang mempermudah komunikasi dan sinkronisasi tugas.

Figure 11. Pengaplikasian Scrum

Berdasarkan product backlog yang telah disepakati, terdapat 12 items backlog yang akan dibagi menjadi 2 sprint, setiap item diukur tingkat kompleksitas, usaha, dan waktu pengerjaannya menggunakan indikator story point yang ditetapkan oleh pengembang aplikasi dengan skala bilangan genap (2 hingga 10), semakin besar nilai story point, semakin tinggi tingkat kompleksitas waktu pengerjaanya.

No Fitur Jangkauan Prioritas (1-100) Estimasi Waktu (/Hari)
1 Halaman Login & Logout 100 2
2 Halaman Dashbord 100 2
3 Halaman Kasir 100 4
4 Halaman Stok 100 3
5 Halaman Transaksi 100 2
6 Halaman Laporan 100 3
Estimasi Pengerjaan 16
Table 2. Sprint 1
No Fitur Jangkauan Prioritas (1-100) Estimasi Waktu (/Hari)
7 Halaman Shift 100 2
8 Halaman Produk 100 3
9 Halaman Pengguna 100 2
10 Halaman Suplier 95 1
11 MetodePembayaran 100 1
12 Halaman Member 100 2
Estimasi Pengerjaan 11
Table 3. Sprint 2

Setelah memperoleh estimasi waktu dalam satuan hari, langkah selanjutnya pengembang aplikasi menetapkan story point untuk mendefinisikan detail setiap tugas yang akan dilakukan, serta memberikan estimasi waktu secara lebih spesifik dalam satuan jam agar proses perencanaan dan pelaksanaan tugas menjadi lebih terukur dan terstruktur.

No Item Backlog Tugas Story Point (/ hour )
1 Halaman Login & Logout ● Database tabel user dan sesi login.● Laravel Autentikasi.● Komponen Livewire form login/logout.● Styling form Tailwind CSS. 6
5 Halaman Transaksi ● Membuat tabel riwayat transaksi dengan pagination menggunakan Livewire.● Menambahkan filter dan pencarian riwayat transaksi.● Styling tabel dengan Tailwind. 4
6 Halaman Laporan ● Membuat laporan penjualan dengan komponen Livewire.●Export data ke format PDF/Excel menggunakan Laravel Excel. 10
Total Story Point 44
Table 4. Mendefinisikan Detail Tugas
Deskripsi Keterangan
1 Tujuan sprint ● Halaman Login Logout ● Halaman Dashboard ● Halaman Kasir ● Halaman Stok ● Halaman Transaksi ● Halaman Laporan
2 Waktu sprint 16 hari
3 Man days = 1 orang x 16 hari= 16
4 Focus factor 70% (Default)
5 Perkiraan kecepatan kerja Man-days x Focus factor= 16 x 70%= 11.2 → 11
Table 5. Estimasi Kecepatan Sprint 1

Sprint 1 terdapat 6 item product backlog dengan total estimasi pengerjaan 16 hari dan beban kerja sebesar 44 jam. Dalam menilai kemampuan pengembang aplikasi, menunjukan kondisi ideal tanpa gangguan, pekerjaan diperkirakan dapat diselesaikan dalam waktu 11 hari.

Keterangan Nilai
Tanpa Kesulitan 5
Kendala Ringan 3
Kendala Berat 1
Selesai 0
Table 6. Indikator Burndown

Figure 12. Burndown chart Sprint 1

Pada Sprint 1, pengembang aplikasi melaksanakan daily scrum selama 16 hari dalam meninjau progres, mengoordinasikan pekerjaan, membahas product backlog, serta memperbarui burndown chart. Kondisi tanpa kesulitan diberi nilai 5 sebagai indikator kinerja, dan penurunan backlog yang stabil menunjukkan sprint berjalan sesuai rencana dengan target tercapai tepat waktu.

Proses Sprint 2 dilaksanakan serupa dengan Sprint 1, dengan perbedaan utama pada penyesuaian beban kerja fitur, Sprint 2 mengerjakan 6 item product backlog dengan estimasi total 11 hari dan beban kerja sebesar 38 jam, sehingga dalam kondisi ideal tanpa gangguan, pekerjaan dapat diselesaikan dalam 8 hari.

No Nama Item Backlog Tugas Story Point ( /hour )
7 Halaman Shift ● Komponen Livewire mengelola riwayat shift.● Tabel riwayat shift pagination, fitur pencarian.● Styling tabel dengan Tailwind CSS. 6
11 Halaman Metode Pembayaran ● Modul pengelolaan metode pembayaran Livewire.● Menghubungkan metode pembayaran dengan transaksi database.● Styling form Tailwind untuk kemudahan pengguna. 4
12 HalamanMember ● Fitur CRUD data member dengan Livewire● Sistem penukaran poin dengan Livewire.● Menyimpan histori penukaran poin ke database.● Menampilkan riwayat poin ● Styling halaman Tailwind. 10
Total Story Point 38
Table 7. Sprint 2

Figure 13. Burndown chart Sprint 2

Pembahasan tahapan Scrum yang meliputi backlog, sprint, dan burndown chart sudah cukup sistematis. Namun, dalam praktik pengembangan aplikasi ini, tim juga menghadapi sejumlah tantangan yang memperlihatkan bagaimana metodologi Scrum diimplementasikan secara nyata. Misalnya, pada sprint pertama, tim sempat mengalami kendala terkait perbedaan pemahaman kebutuhan pengguna, yang mengakibatkan backlog perlu direvisi ulang agar lebih sesuai dengan kebutuhan operasional agen UMKM. Tantangan lain muncul pada sprint kedua, yaitu keterbatasan waktu pengerjaan modul kasir yang sempat mengganggu target sprint. Hal ini diatasi dengan melakukan daily stand-up meeting lebih intensif serta membagi tugas menjadi unit-unit kerja yang lebih kecil sehingga progres lebih mudah dimonitor. Sementara itu, burndown chart digunakan untuk mengevaluasi keterlambatan penyelesaian modul tertentu dan menyesuaikan prioritas pada sprint berikutnya. Dengan demikian, pembahasan tidak hanya menunjukkan tahapan formal Scrum, tetapi juga memberikan gambaran nyata penerapannya serta strategi tim dalam mengatasi kendala.

Pengaplikasian FIFO

Dalam studi ini, menggunakan First In First Out (FIFO) untuk mengelola stok produk dalam memastikan barang yang lebih dahulu masuk gudang menjadi prioritas utama saat transaksi penjualan atau distribusi berlangsung. FIFO diimplementasikan pada proses pengurangan stok berdasarkan urutan waktu masuk (created_at) yang diurutkan naik (ascending).

Figure 14. Kode Program 1. Membuat Pesanan

Potongan kode program 1, digunakan untuk mengeksekusi pesanan penjualan dengan memeriksa ketersediaan stok akumulatif, tanpa mempertimbangkan urutan batch masuk. Tujuannya memastikan stok mencukupi dalam memenuhi permintaan. Selanjutnya, prinsip FIFO diterapkan pada fungsi proceedSubmit.

Figure 15. Kode Program 2. Konfirmasi Proses

Fungsi ini berperan dalam mengambil seluruh batch stok pada (ProdItemsDetail) yang terkait dengan produk yang akan diproses. Hanya batch yang masih berlaku yang belum melewati masa kedaluwarsa (tgl_kadaluwarsa > sekarang), yang dipertimbangkan, kemudian diurutkan berdasarkan waktu masuk paling awal (orderBy('created_at', 'asc')). Mekanisme pengurangan stok dilakukan secara bertahap, dimulai dari batch yang paling awal tersedia. Apabila stok pada suatu batch tidak mencukupi, sistem akan secara otomatis melanjutkan pengurangan ke batch selanjutnya sampai jumlah terpenuhi.

Figure 16. Kode Program 3. Konfirmasi Proses

Pada metode proceedSubmit, pengurangan stok dilakukan secara berurutan berdasarkan urutan masuk batch (created_at), dimulai dari batch stok terlama yang masih memiliki sisa stok (qty - qty_sold > 0) hingga jumlah pesanan (qtyPointing) terpenuhi. FIFO tidak diterapkan pada proses lain seperti opname, pengadaan, import, dan master data, karena proses tersebut hanya mencakup input dan validasi data, bukan pengurangan stok. Dengan demikian, penerapan FIFO hanya berlaku pada transaksi penjualan sebagai bagian dari mekanisme kontrol logistik yang efisien dan akurat.

Sprint Review

Pada fase Sprint Review, pengembang melaporkan progres pekerjaan berdasarkan item dalam product backlog, serta mendemonstrasikan fitur yang telah diselesaikan sesuai cakupan sprint. Beberapa kendala teknis dan proses yang belum optimal menjadi masukan berharga untuk perbaikan pada sprint berikutnya, sejalan dengan prinsip iteratif Agile. Adapun beberapa tampilan utama dari aplikasi hasil pengembangan ditampilkan pada gambar berikut.

Figure 17. Halaman Dashboard Admin

Figure 18. Halaman Kasir

Figure 19. Halaman Dashboard Kasir

Figure 20. Halaman Dashboard Member

Fase Testing

Setelah pelaksanaan sprint dan sprint review untuk memastikan kesesuaian fitur dengan kebutuhan pengguna, tahap selanjutnya adalah fase pengujian. Dilakukan evaluasi untuk mengetahui seberapa mudah dan puas pengguna dengan sistem, serta mengidentifikasi umpan balik terkait kemudahan penggunaan dan efektivitas operasional. Hasil pengujian ini menjadi dasar untuk perbaikan berkelanjutan, agar sistem semakin adaptif terhadap kebutuhan pengguna.

Evaluasi dilakukan menggunakan metode SUS sebagai alat ukur persepsi pengguna terhadap kenyamanan dan kepuasan dalam menggunakan sistem. Fase testing terdiri dari tiga tahapan utama, yaitu: 1) memilih responden, 2) menyusun list pertanyaan, dan 3) merekapitulasi hasil data. Sebanyak 20 responden terlibat dalam pengujian mencoba sistem dalam 3 peran, yakni sebagai administrator, kasir, dan member. Kuesioner menyesuaikan instrumen SUS yang dikembangkan oleh John Brooke tahun 1986 dan disempurnakan kembali pada tahun 2013[16]. Pengisian kuesioner dilakukan pada 12 Juli 2025 sampai 18 Juli 2025, baik melalui pengisian langsung maupun menggunakan Google Form. Hasil pengisian kuesioner kemudian direkapitulasi dan disajikan dalam bentuk tabel untuk memudahkan analisis data

No Pertanyaan
1 Saya akan lebih sering menggunakan website ini.
2 Saya menemukan website, tidak perlu dibuat serumit ini.
3 Saya merasa website mudah untuk digunakan.
4 Saya akan membutuhkan bantuan untuk dapat menggunakan website.
5 Saya menemukan berbagai fungsi website terintegrasi dengan baik.
6 Saya merasa terlalu banyak ketidaksesuaian dalam website.
7 Saya merasa orang mudah untuk mempelajari website dengan cepat.
8 Saya menemukan website rumit digunakan.
9 Saya merasa sangat percaya untuk menggunakan website.
10 Saya perlu belajar, sebelum saya memulai menggunakan website.
Table 8. List Pertanyaan
Jawaban Skor
Sangat tidak setuju 1
Tidak setuju 2
Netral 3
Setuju 4
Sangat setuju 5
Table 9. Skala SUS [17]

Setiap pernyataan dirancang menangkap persepsi pengguna terkait kemudahan penggunaan, efisiensi, kepercayaan diri saat menggunakan sistem, serta potensi kebutuhan pelatihan. Penilaian awal dilakukan dengan memberikan skor berdasarkan respons pengguna terhadap pernyataan dalam rentang 1 mencerminkan penolakan penuh (sangat tidak setuju) dan skor 5 menunjukkan penerimaan penuh, yang di representasikan sebagai berikut.

Tahapan selanjutnya melakukan konversi skor untuk memperoleh nilai keseluruhan tingkat usability sesuai dengan pedoman penilaian dalam metode SUS. Pada proses ini, setiap jawaban responden untuk pertanyaan bernomor ganjil dikurangi dengan angka 1 sebagai bagian dari perhitungan standar.

Skor SUS (Ganjil ) Px – 1 (Px merupakan nilai asli ganjil)
Table 10. Perhitungan Ganjil
Skor SUS (Genap) 5 – Pn (Pn merupakan nilai asli genap)
Table 11. Perhitungan Genap

Untuk pertanyaan bernomor genap, sebagai bagian dari metode sistematis untuk menghitung skor SUS, nilai jawaban responden dikurangkan dari angka 5, dan kemudian nilai konversi masing-masing responden dijumlahkan dan dikalikan dengan faktor perkalian (2,5) untuk menghasilkan skor yang berkisar antara 0 dan 100.

Setelah diperoleh skor dari responden, langkah selanjutnya yaitu menghitung nilai rata-rata dengan mengkalkulasikan total hasil yang terkumpul, kemudian membaginya dengan jumlah responden yang berpartisipasi dalam pengujian.

Formula Hasil kalkulasi responden x 2,5
Table 12. Konversi Nilai
Formula Penjelasan
X̅= ∑xn X̅ = Skor rata-rata
∑x = Skor usability
n = Jumlah responden
Table 13. Formula SUS

Setelah menentukan responden, membuat instrumen pertanyaan, dan menjalankan kuesioner, data dikumpulkan untuk mengukur tingkat kegunaan sistem berdasarkan persepsi pengguna. Lima responden yang dipilih berdasarkan keterlibatan langsung mereka dalam penggunaan sistem diharapkan dapat memberikan gambaran representatif tentang tingkat kegunaan aplikasi yang dibuat.

Indikator SUS digunakan untuk mengevaluasi kesesuaian sistem dengan kebutuhan dan harapan pengguna. Data hasil kuesioner digunakan sebagai dasar untuk melakukan analisis. Nilai awal yang diperoleh sebelum konversi sesuai dengan prosedur perhitungan skor SUS ditunjukkan dalam tabel berikut.

No Responden Kuesioner
K1 K2 K3 K4 K5 K6 K7 K8 K9 K10
1 Pemilik 4 1 4 2 4 2 4 1 4 2
2 Pemilik 5 2 4 1 3 2 4 2 5 1
3 Karyawan 5 1 4 2 5 1 4 2 4 2
10 Karyawan 3 1 4 3 4 2 4 1 4 2
11 Karyawan 5 1 4 2 4 2 4 2 5 1
12 Member 4 1 4 2 3 2 5 1 5 2
19 Member 4 2 5 1 3 2 4 3 5 2
20 Member 5 1 4 2 5 3 3 2 4 3
Table 14. Nilai Asli

Berdasarkan Tabel 14 yang menampilkan nilai kuesioner dari pemilik, karyawan, dan member, terlihat bahwa mayoritas responden memberikan penilaian yang cenderung positif terhadap aplikasi. Pemilik memberikan nilai tinggi pada pertanyaan yang terkait dengan fungsi utama aplikasi seperti K1, K3, K5, K7, dan K9, menunjukkan bahwa fitur-fitur utama dinilai memadai, meskipun terdapat beberapa pertanyaan seperti K2 dan K4 yang memperoleh nilai rendah, menandakan adanya area yang masih perlu perbaikan. Karyawan juga menunjukkan pola serupa, dengan sebagian besar nilai berada pada rentang 2–5; nilai rendah pada beberapa item, seperti K2 dan K6, mengindikasikan aspek kemudahan navigasi atau kecepatan input data yang masih dapat ditingkatkan, sedangkan nilai tinggi pada K1, K3, K5, dan K7 menunjukkan aplikasi membantu kelancaran operasional sehari-hari. Sementara itu, member cenderung memberikan nilai sedang hingga tinggi (3–5), menandakan tingkat kepuasan yang relatif baik terhadap aplikasi, terutama pada aspek fungsionalitas utama, namun beberapa nilai rendah pada K2 dan K4 mengisyaratkan perlunya peningkatan pengalaman pengguna agar lebih konsisten. Secara keseluruhan, nilai asli ini menunjukkan bahwa aplikasi telah diterima dengan baik oleh seluruh kelompok responden, meskipun ada beberapa fitur yang perlu diperhatikan lebih lanjut untuk meningkatkan kepuasan dan efektivitas penggunaannya

Setelah memperoleh jawaban dari responden, setiap jawaban dikonversi ke dalam bentuk skor berdasarkan ketentuan penilaian SUS. Nilai inilah yang merepresentasikan tingkat kegunaan sistem secara keseluruhan. Berikut disajikan hasil konversi skor SUS.

No Responden Kuesioner Jumlah Nilai
K1 K2 K3 K4 K5 K6 K7 K8 K9 K10 Jumlah x 2.5
1 Pemilik 3 4 3 3 3 3 3 4 3 3 32 80
2 Pemilik 4 3 3 4 2 3 3 3 4 4 33 82.5
3 Karyawan 4 4 3 3 4 4 3 3 3 3 34 85
10 Karyawan 2 4 3 2 3 3 3 4 3 3 30 75
11 Karyawan 4 4 3 3 3 3 3 3 4 4 34 85
12 Member 3 4 3 3 2 3 4 4 4 2 32 80
19 Member 3 3 4 4 2 3 3 2 4 3 31 77.5
20 Member 4 4 3 3 4 2 2 3 3 2 30 75
Keseluruhan Nilai 1.572.5
Rata-Rata 78.6
Table 15. Hasil Konversi SUS

Hasil perhitungan menggunakan SUS menunjukkan bahwa rata-rata skor adalah 78,6. Menurut tabel interpretasi SUS[18], nilai aplikasi tersebut termasuk dalam kategori Acceptable pada skala penilaian kegunaan. Nilai tersebut berada dalam kategori (B+) berdasarkan skala, yang menunjukkan bahwa aplikasi memiliki kualitas kegunaan yang baik. Secara adjektif, nilai tersebut berada dalam kategori Good, yang menunjukkan pengalaman pengguna yang memuaskan. Dengan nilai yang memenuhi batas kelayakan SUS sebesar 68, sistem telah memenuhi standar kegunaan dan dinilai mampu mendukung kegiatan operasional secara nyata.

Hasil uji System Usability Scale (SUS) dengan skor rata-rata 78,6 yang berada pada kategori good menunjukkan bahwa aplikasi telah memenuhi standar kemudahan penggunaan sebagaimana dirumuskan dalam literatur usability (Brooke, 1996; Bangor, Kortum & Miller, 2009). Skor ini mengindikasikan bahwa pengguna dapat berinteraksi dengan sistem secara intuitif tanpa memerlukan pelatihan intensif, sehingga mendukung prinsip efficiency dan effectiveness dalam kerangka usability. Dari perspektif ekonomi, implikasi bagi UMKM cukup signifikan. Aplikasi yang usable memungkinkan proses pencatatan stok dan transaksi kasir berjalan lebih cepat dan akurat, yang pada gilirannya mengurangi biaya operasional, menekan potensi kesalahan pencatatan, serta meningkatkan kecepatan layanan kepada pelanggan. Hal ini tidak hanya berdampak pada efisiensi internal, tetapi juga berpotensi mendorong peningkatan kepuasan konsumen dan daya saing usaha. Dengan demikian, penelitian ini tidak hanya memberikan kontribusi teknis dalam pengembangan sistem, tetapi juga menegaskan relevansi manajerial aplikasi bagi keberlanjutan ekonomi UMKM.

Kesimpulan

Hasil penelitian menunjukkan bahwa aplikasi berbasis web yang menggunakan teknologi informasi dapat menyelesaikan masalah operasional yang sering terjadi, sekaligus menghadirkan pengalaman baru dalam menjalankan aktivitas operasional. Pengujian menggunakan SUS menghasilkan skor sebesar 78.6, yang termasuk dalam kategori Good, menandakan bahwa aplikasi layak digunakan dalam lingkungan kerja secara nyata.

Kontribusi utama penelitian ini terlihat pada peningkatan efisiensi operasional agen UMKM melalui percepatan proses pencatatan stok dan transaksi, pengurangan risiko kesalahan input data, serta penyediaan informasi yang lebih akurat sebagai dasar dalam pengambilan keputusan manajerial. Dengan demikian, aplikasi tidak hanya bermanfaat dari sisi teknis, tetapi juga mendukung peningkatan daya saing dan keberlanjutan ekonomi UMKM. Meskipun demikian, pengembangan secara berkelanjutan tetap diperlukan. Rekomendasi pengembangan yang lebih terarah antara lain integrasi dengan aplikasi mobile untuk meningkatkan fleksibilitas penggunaan, penambahan fitur analitik penjualan agar pemilik usaha dapat memantau tren dan pola transaksi, notifikasi stok habis untuk mencegah kekosongan barang, serta integrasi dengan sistem pembayaran digital modern guna mempercepat proses transaksi dan meningkatkan kenyamanan pelanggan. Arah pengembangan lainnya mencakup dashboard laporan keuangan otomatis sehingga aplikasi mampu beradaptasi dengan kebutuhan UMKM yang semakin kompleks dan mengikuti perkembangan teknologi terkini.

UCAPAN TERIMA KASIH

Penulis menyampaikan apresiasi kepada pemilik serta seluruh karyawan agen atas izin dan kerja sama yang diberikan selama proses penelitian berlangsung. Penulis juga mengucapkan terima kasih atas partisipasi dan keterbukaan dalam memberikan informasi yang sangat membantu kelancaran pengumpulan data.

References

Agusriadi, A. (2023). Pengaruh Saluran Distribusi (Sub Agen dan Pangkalan) Terhadap Volume Penjualan Barang NSPO Pada PT. Indah Pusaka Mandiri (IPM) Dumai. Jiabis: Jurnal Ilmu Administrasi Bisnis & Sosial, 1(3), 24–37.

Agustin, T. T. (2022). Penerapan Metode Fifo (First in First Out) Dalam Pengendalian Persediaan Barang. Jurnal Bisnis, Logistik dan Supply Chain (BLOGCHAIN), 2(2), 92–102. https://doi.org/10.55122/blogchain.v2i2.536

Akwilla, H., dan Jollyta, D. (2024). Implementasi Agile Development Berbasis Web Based Pada Sistem Inventory. Jurnal Manajamen Informatika Jayakarta, 4(1), 138. https://doi.org/10.52362/jmijayakarta.v4i1.1317

Ananda, T., dan Sayekti, R. (2023). Analysis of the Usage of the University of Medan Area (UMA) Library Repository Using the System Usability Scale (SUS) Method. Jurnal Teknologi Informasi dan Pendidikan, 16(1), 206–217. https://doi.org/10.24036/tip.v16i1.782

Andi Muh Fais Farid, dan Nuryasin, I. (2024). Spesifikasi Kebutuhan Perangkat Lunak Sistem Informasi E-Survey Badan Litbang dan Diklat Kementerian Agama dengan standar ISO/IEC/IEEE 29148:2018. Infotek: Jurnal Informatika dan Teknologi, 7(2), 318–328. https://doi.org/10.29408/jit.v7i2.26082

Arhandi, P. P., Arief, S. N., dan Firdausi, A. T. (2022). Pengembangan Website Pendukung Mastery Based Learning Untuk Pembelajaran Mahasiswa. Jurnal Informatika Polinema, 9(1), 51–58. https://doi.org/10.33795/jip.v9i1.966

Arif, M., dan Sismar, A. (2024). Peran Saluran Distribusi Dalam Meningkatkan Volume Penjualan Pada Toko Sinar Aneka Sorong Papua Barat Daya. Jurnal Bisnis dan Kewirausahaan, 13(1), 47–55. https://doi.org/10.37476/jbk.v13i1.4437

Aryanto, E. (2018). Rancang Bangun Sistem Informasi Layanan Billboard Advertising Dengan Metode Agile Scrum. https://www.scribd.com/embeds/740686889/content?start_page=1&view_mo de=scroll&access_key=key-fFexxf7r1bzEfWu3HKwf

A. Sidik, “Penggunaan System Usability Scale (SUS) Sebagai Evaluasi Website Berita Mobile,” Technol. J. Ilm., vol. 9, no. 2, hal. 83, 2018, doi: 10.31602/tji.v9i2.1371.

B. D. Saputri dan L. E. Astrianty, “Pengembangan Aplikasi Inventori Gudang Berbasis Mobile di Nabila Tani Ogan Komering Ulu Selatan,” Jutisi J. Ilm. Tek. Inform. dan Sist. Inf., vol. 13, no. 3, hal. 2161–2172, 2024, doi: 10.35889/jutisi.v13i3.2385.

D. A. T. Alwi dan H. Ma’sum, “Pengembangan Sistem Inventory Berbasis Flutter UMKM Warung Hj Wiwin,” J. Janitra Inform. dan Sist. Inf., vol. 5, no. 1, hal. 32–42, 2025, doi: 10.59395/fj0jrm16.

E. Elis dan A. Voutama, “Pemanfaatan Uml (Unified Modeling Language) Dalam Perencanaan Sistem Penyewaan Baju Adat Berbasis Website,” I N F O R M a T I K a, vol. 14, no. 2, hal. 26, 2023, doi: 10.36723/juri.v14i2.445.

GeeksforGeeks, “What is Scrum? Understanding the Agile Framework for Project Management,” GeeksforGeeks. [Daring]. Tersedia pada: https://www.geeksforgeeks.org/what-is-scrum/#benefits-of-scrum

Kementerian Koperasi dan UKM Republik Indonesia, “Pengembangan dan Peningkatan Usaha bagi Pelaku UMKM,” 22 MAY. [Daring]. Tersedia pada: https://smesco.go.id/berita/pengembangan-dan-peningkatan-usaha-umkm

M. A. Taufan, D. S. Rusdianto, dan M. T. Ananta, “Pengembangan Sistem Otomatisasi Use Case Diagram berdasarkan Skenario Sistem menggunakan Metode POS Tagger Stanford NLP,” J. Pengemb. Teknol. Inf. dan Ilmu Komput., vol. 6, no. 8, hal. 3733–3740, 2022, [Daring]. Tersedia pada: http://j-ptiik.ub.ac.id

Muhammad Fahmi Siahaan, Muhammad Hendri, dan Sri Lindawati, “Perancangan Sistem Informasi Promosi Dan Penjualan Pada PT. Gaya Makmur Mulia Menggunakan Metode Prototype,” J. Armada Inform., vol. 6, no. 2, hal. 631–643, 2022, doi: 10.36520/jai.v6i2.60.

N. D. Sari, D. Ratmananda, M. R. Zulfikar, R. S. Putri, dan S. R. Natasia, “Analisa Usability pada Website Disdukcapil Kabupaten Ketapang,” J. Kridatama Sains Dan Teknol., vol. 5, no. 02, hal. 373–384, 2023, doi: 10.53863/kst.v5i02.950.

O. Suria, “A Statistical Analysis of System Usability Scale (SUS) Evaluations in Online Learning Platform,” J. Inf. Syst. Informatics, vol. 6, no. 2, hal. 992–1007, 2024, doi: 10.51519/journalisi.v6i2.750

P. R. Togatorop, R. P. Simanjuntak, S. B. Manurung, dan M. C. Silalahi, “Pembangkit Entity Relationship Diagram Dari Spesifikasi Kebutuhan Menggunakan Natural Language Processing Untuk Bahasa Indonesia,” J. Komput. dan Inform., vol. 9, no. 2, hal. 196–206, 2021, doi: 10.35508/jicon.v9i2.5051.

R. Teknik dkk., “Analisis Pengaruh Metode FIFO (First In First Out) dalam Sistem Pencatatan Persediaan Barang Dagang oleh Mahasiswa Akuntansi Universitas Negeri Semarang,” J. Angka, vol. 1, no. 1, hal. 181–204, 2024, [Daring]. Tersedia pada: http://jurnalilmiah.org/journal/index.php/angka

R. Hasan, K. Sara, dan L. . Finansius Mando, “Sistem Informasi Administrasi Pada Umkm Kema Sama Berbasis Web,” Simtek J. Sist. Inf. dan Tek. Komput., vol. 9, no. 2, hal. 238–243, 2024, doi: 10.51876/simtek.v9i2.1104.

S. K. D. Udeshika, D. Silva, dan S. P. Sah, “Impact of Inventory Management on Customer Satisfaction of Retail Stores in Bur Dubai and Al Nahda Areas of Dubai,” Iosr J. Econ. Financ. E-Issn, vol. 16, no. 1, hal. 11–19, 2025, doi: 10.9790/5933-1601061119.

S. Hakim, M. A. Yaqin, dan M. Jasri, “Sistem Informasi Manajemen di Klinik Az-Zainiyah Berbasis Web Terintegrasi Notifikasi Real Time Menggunakan WhatsApp,” J. Res. Investig. Educ., hal. 17–25, 2024, doi: 10.37034/residu.v2i1.165.

Sofyan Alwi Fadillah, Nico Chandra, dan Cyntia Rivatunisa, “Implementasi Agile Scrum Pada Pembuatan Website Sistem Informasi Manajemen Kuliner,” Decod. J. Pendidik. Teknol. Inf., vol. 4, no. 1, hal. 301–315, 2024, doi: 10.51454/decode.v4i1.357.