Login
Section Innovation in Industrial Engineering

Analysis of Service Time Waste Using Lean Healthcare Method in the Neurology Outpatient Clinic

Analisis Pemborosan Waktu Pelayanan dengan Metode Lean Healthcare di Poli Syaraf
Vol. 27 No. 1 (2026): January:

Lavina Felda Fauzia (1), Enny Aryanny (2)

(1) Program Studi Teknik Industri, UPN Veteran Jawa Timur, Indonesia
(2) Program Studi Teknik Industri, UPN Veteran Jawa Timur, Indonesia
Fulltext View | Download

Abstract:

General Background: Healthcare organizations must reduce non–value-added (NVA) activities to improve patient experience and resource efficiency; Specific Background: the neurology outpatient clinic of Hospital XYZ experiences prolonged service cycles; Knowledge Gap: evidence is limited on combining end-to-end process mapping with structured risk prioritization to target time waste in outpatient pathways; Aims: this study identified dominant wastes and designed improvements using Lean Healthcare tools (Big Picture Mapping) and FMEA; Results: the baseline total service time was 9,158 s (2.54 h) with value-added time 837 s (9.14%) and NVA 89.99%, while the proposed future state reduced NVA time to 5,038 s (1.40 h) and increased value-added time to 16.61%; Novelty: the work integrates BPM-derived waste quantification with FMEA-based prioritization to translate waste diagnosis into actionable redesign; Implications: implementing streamlined registration (including online access), standard work, and routine facility maintenance can shorten outpatient lead time and support continuous quality improvement.


Highlights:




  • Baseline pathway shows very high NVA time (89.99%) versus value-added time (9.14%).




  • Proposed future state cuts NVA time to 5,038 s (1.40 h) and raises value-added time to 16.61%.




  • BPM + FMEA provides a practical workflow to quantify waste and prioritize fixes.




Keywords: Lean Healthcare, Big Picture Mapping, FMEA, Outpatient Clinic, Service Time Waste


 

Downloads

Download data is not yet available.

Pendahuluan

Rumah sakit adalah lembaga yang bergerak di bidang kesehatan yang memiliki fungsi penting untuk menyediakan pelayanan medis, penunjang medis,serta peningkatan kesehatan masyarakat [1]. Rumah sakit tidak hanya berperan sebagai penyelenggara layanan kesehatan, tetapi juga berfungsi sebagai pusat Pendidikan bagi tenaga medis serta wadah penelitian kesehatan yang berkontribusi pada pembangunan kesehatan nasional [2]. Peran rumah sakit, baik di bawah naungan pemerintah maupun swasta sangat penting untuk meningkatkan kesehatan serta memberikan layanan yang mudah diakses masyarakat [3].

RS XYZ adalah rumah sakit rujukan yang memiliki peran strategis dalam mendukung pelayanan kesehatan masyarakat [4]. RS XYZ dituntut untuk mampu meningkatkan mutu layanan sekaligus menjalankan fungsi sosial bagi masyarakat sekitar [5]. Namun, dalam praktiknya masih ditemukan permasalahan di RS XYZ, khususnya poli syaraf masih terdapat beberapa permasalahan yang dapat menyebabkan pemborosan serta terjadinya aktivitas non value added. Pemborosan yang terjadi adalah over processing, over producing, unnecessary motion, waiting, transportation, inventory, defect, dan wasted human potential.

Pemborosan (waste) dalam pelayanan kesehatan didefinisikan sebagai aktivitas yag tidak bernilai tambah bagi pasien maupun rumah sakit [6]. Hanya sekitar 20% aktivitas dalam pelayanan kesehatan yang benar-benar bernilai tambah, sementara sisanya adalah aktivitas non-value added yang menurunkan efisiensi layanan [7]. Kondisi ini akan mneyebabkan ketidaknyamanan pasien, penurunan kepuasan, serta beban kerja tambahan bagi tenaga kesehatan [8]. Lean Healthcare merupakan pendekatan yang mampu mengidentifikasi serta mengurangi pemborosan dalam alur pelayanan kesehatan [9]. Penerapan lean terbukti dapat meningkatkan kualitas pelayanan, mempercepat proses pelayanan di rumah sakit [10].

Beberapa penelitian sebelumnya telah menunjukkan hasil positif penerapan lean di sektor kesehatan. Misalnya, penelitian pada layanan rawat jalan menemukan bahwa aktiivtas non value added paling banyak berupa waktu tunggu pasien [11]. Penelitian lain pada poliklinik anak mengidentifikasi bahwa lebih dari 70% aktivitas pelayanan masih berupa pemborosan [6]. Namun, penelitian terdahulu sebagian besar berfokus pada unit fisioterapi, poli anak, atau rawat jalan umum, dan belum banyak kajian spesifik di poli syaraf. Hal ini menunjukkan pentingnya dilakukan penelitian terkait pemborosan di poli syaraf, khususnya di RS XYZ. Dengan adanya permasalahan tersebut, penelitian ini dilakukan untuk mengidentifikasi tingkat pemborosan waktu proses pelayanan dengan metode Lean Healthcare di poli syaraf RS XYZ serta menyusun usulan perbaikan agar pelayanan menjadi lebih efisien dan meningkatkan kepuasan pasien.

Metode

Penelitian ini menggunakan pendekatan Lean Healthcare dengan tujuan mengidentifikasi pemborosan waktu pelayanan di poli syaraf RS XYZ. Tahapan analisis pertama menggunakan Big Picture Mapping (BPM), melalui pemetaan BPM alur informasi dan alur fisik dalam proses pelayanan, serta lead time untuk setiap tahapan dalam proses dapat diidentifikasi. Tujuan pemetaan ini untuk menggambarkan proses penyampaian jasa hingga sampai pada konsumen akhir [12]. Kemudian, dilakukan identifikasi aktivitas dalam proses pelayanan dengan menggunakan Process Activity Mapping (PAM). Identifikasi aktivitas proses berfungsi untuk mengelompokkan tiap aktivitas ke dalam tiga jenis, yaitu non value added (NVA), value added (VA), dan necessary non value added (NNVA) [13]. Untuk mengetahui penyebab pemborosan, digunakan fishbone diagram karena memiliki keunggulan dalam menguraikan berbagai aspek dari permasalahan yang terjadi [14]. Setelah mengetahui penyebab pemborosan, usulan perbaikan dibuat berdasarkan perhitungan Risk Priority Number (RPN) melalui metode Failure Mode and Effect Analysis. Dalam penerapannya, FMEA terdiri atas tiga variabel pokok, yakni severity yang menunjukkan tingkat keparahan, occurrence yang menggambarkan peluang terjadinya kegagalan, serta detection yang berkaitan dengan kemampuan dalam mendeteksi kegagalan. [15].

Hasil dan Pembahasan

A. Big Picture Mapping (BPM) Awal

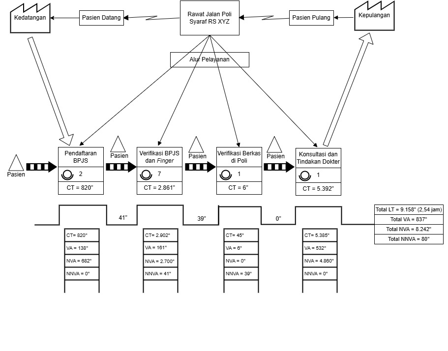
Pada pembuatan BPM awal, setiap aktivitas yang berlangsung dicatat secara detail, termasuk waktu siklus, waktu tunggu, serta keterlibatan sumber daya yang ada dalam alur pelayanan. Adapun hasil pemetaan Big Picture Mapping (BPM) awal pada proses pelayanan di poli syaraf RS XYZ dapat dilihat pada Gambar 1 sebagai berikut:

Figure 1. Big Picture Mapping Awal

Berdasarkan Big Picture Mapping awal pelayanan di atas, dapat diketahui total waktu yang dibutuhkan dalam proses pelayanan poli syaraf RS XYZ. Proses utama yang terjadi selama proses pelayanan berjumlah 4 proses. Adapun proses yang terjadi selama proses pelayanan adalah pendaftaran BPJS, verifikasi BPJS dan finger, verifikasi berkas di poli, serta konsultasi dan tindakan dokter. Dapat diketahui juga untuk Lead time dalam proses pelayanan poli syaraf adalah selama 9.158 detik atau 2,54 jam dan nilai value added sebesar 837 detik atau 13,95 menit.

B. Process Activity Mapping (PAM)

PAM merupakan tools untuk mengidentifikasi pemborosan. Seluruh aktivitas dalam proses pelayanan akan dikategorikan menjadi lima, yaitu operation, transportation, delay, inspection, dan storage. Process activity mapping (PAM) dalam proses pelayanan poli syaraf RS XYZ dapat dilihat pada Tabel 1 sebagai berikut:

Tabel 1. Process Activity Mapping Pelayanan

Berdasarkan Tabel 1 didapatkan nilai persentase untuk tiap aktivitas dan waktu yang dibutuhkan untuk pelayanan di poli syaraf. Hasil pemetaan menunjukkan bahwa aktivitas operation memiliki porsi 50% dengan waktu 8,59%, transportation sebesar 17% dengan waktu 0,87%, delay mencapai 25% dengan dominasi waktu 89,99%, storage tidak muncul dengan persentase 0% dan waktu 0%, sedangkan inspection sebesar 8% dengan waktu 0,55%.

Selanjutnya, aktivitas-aktivitas tersebut dikelompokkan ke dalam kategori value added activity, non value added activity, dan necessary non value added activity.Berikut adalah hasil pengelompokkan untuk tiap jenis aktivitas dapat dilihat pada Tabel 2.

Tabel 2. Frekuensi dan Waktu Tiap Aktivitas

Berdasarkan hasil tabel di atas dapat diketahui persentase jenis aktivitas VAsebesar 55% dengan waktu sebesar 9,41%, NVAsebesar 27% dengan waktu sebesar 89,99%, dan NNVAsebesar 18% dengan waktu sebesar 0,87%. Dari hasil yang didapatkan akativitas non value added (NVA) masih memiliki persentase yang tinggi dalam proses pelayanan poli syaraf di RS XYZ. Oleh karena itu, akan perlu dilakukan pengurangan aktivitas yang tidak bernilai tambah.

C. Fishbone Diagram

Dalam pelayanan poli syaraf, pemborosan (waste) dianalisis untuk mengetahui penyebab serta dampaknya dengan menggunakan fishbone diagram (diagram tulang ikan). Alat ini membantu memetakan faktor-faktor utama yang menjadi sumber permasalahan berdasarkan kategori tertentu, yaitu manusia, metode, mesin, lingkungan, dan material. Adapun identifikasi penyebab dan akibat dari pemborosan yang muncul dalam proses pelayanan poli syaraf disajikan pada gambar-gambar di bawah ini.

Penyebab terjadinya waste transportation dapat dilihat pada Gambar 2 sebagai berikut:

Figure 2. Diagram Fishbone Transportation

Penyebab terjadinya waste over processingdapat dilihat pada Gambar 3 sebagai berikut:

Figure 3. Diagram Fishbone Over Processing

Penyebab terjadinya waste over processingdapat dilihat pada Gambar 4 sebagai berikut:

Figure 4. Diagram Fishbone Over Producing

Penyebab terjadinya waste waiting dapat dilihat pada Gambar 5 sebagai berikut:

Figure 5. Diagram Fishbone Waiting

Penyebab terjadinya waste unnecessary motion dapat dilihat pada Gambar 6 sebagai berikut:

Figure 6. Diagram Fishbone Unnecessary Motion

Penyebab terjadinya waste defectdapat dilihat pada Gambar 7 sebagai berikut:

Figure 7. Diagram Fishbone Defect

Penyebab terjadinya waste inventorydapat dilihat pada Gambar 8 sebagai berikut:

Figure 8. Diagram Fishbone Inventory

Penyebab terjadinya waste wasted human potentialdapat dilihat pada Gambar 9 sebagai berikut:

Figure 9. Diagram Fishbone Wasted Human Potential

D. Failure Mode and Effect Analysis (FMEA)

Langkah berikutnya setelah menganalisis faktor penyebab pemborosan dengan diagram tulang ikan, yaitu melakukan analisis FMEA guna menetapkan prioritas perbaikan terhadap pemborosan yang ditemukan. Penentuan prioritas tersebut mengacu pada nilai Risk Priority Number (RPN), yang diperoleh dari hasil perkalian antara severity (S), occurrence (O), dan detection (D). Hasil perhitungan RPN untuk tiap pemborosan disajikan pada Tabel 3 berikut:

Tabel 3. Perhitungan RPN

Setelah dilakukan perhitungan RPN, langkah selanjutnya adalah melakukan pemeringkatan berdasarkan nilai RPN yang telah diperoleh. Pemeringkatan ini dilakukan untuk menetapkan prioritas perbaikan untuk waste atau pemborosan mana yang akan diperbaiki dan dilakukan penentuan kategori untuk upaya perbaikan. Berikut merupakan hasil penentuan peringkat berdasarkan nilai RPN dapat dilihat pada Tabel 4.

Tabel 4. Hasil Pemeringkatan dan Penentuan Kategori

Kegiatan Pasien meminta penjelasan mengenai alur pendaftaran dan letak ruangan walaupun petunjuk telah tersedia (P), pasien menunggu pengambilan nomor antrian (W1), pasien mondar-mandir mencari letak ruangan yang akan dituju (M), pasien menunggu pemanggilan nomor antrian untuk finger (W2), pasien menunggu antrian untuk konsultasi dokter spesialis (W3), pasien lupa membawa berkas untuk syarat pendaftaran (D1), pasien kurang memahami penjelasan tenaga medis (D3), banyak barang menumpuk di ruang penyimpanan (I) berada di zona merah (RPN 193-1.000) dengan kategori tinggi sehingga menjadi prioritas untuk dilakukan perbaikan. Kemudian untuk kegiatan masih dilakukannya pengisian dan pengecekan ulang data pasien yang sudah terdaftar (C1), petugas menanyakan data pasien berulang kali (C2), kurang tersedianya kotak saran (H), Dokter melakukan perubahan resep pasien karena obat yang tercantum sebelumnya tidak tersedia di bagian farmasi (D2) berada di zona kuning (RPN 65-192) dengan kategori sedang yang artinya perlu dilakukan upaya perbaikan. Untuk kegiatan petugas mondar-mandir mengantarkan dokumen administrasi dari poli ke ruang pemeriksaan dokter (T) berada di zona hijau (RPN 0-64) berada di zona hijau yang artinya masih bisa untuk ditoleransi.

Tahap selanjutnya pembuatan usulan rencana perbaikan atas permasalahan yang terjadi. Usulan rencana perbaikan ini diurutkan berdasarkan prioritas yang sudah ditentukan sesuai dengan Tabel 4 di atas. Tabel 5 merupakan usulan rencana perbaikan seluruh waste yang ada pada proses pelayanan poli syaraf.

Tabel 5. Usulan Rencana Perbaikan

E. Big Picture Mapping (BPM) Usulan

Berdasarkan permasalahan yang sudah diidentifikasi, aktivitas non value added atau waste bisa diminimalkan. Hasil perbaikan pelayanan poli syaraf dapat dilihat pada Tabel 6 berikut:

Tabel 6. Penyesuaian Waktu Aktivitas NVA

Tahap selanjutnya setelah didapatkan perhitungan waktu sesudah perbaikan adalah membandingkan waktu awal pelayanan dengan waktu sesudah pelayanan. Tabel 7 merupakan hasil perbandingannya:

Tabel 7. Perbandingan Waktu Proses Pelayanan

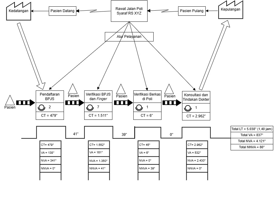
Pada tabel di atas, dapat diketahui waktu awal pelayanan sebelum perbaikan dan waktu pelayanan sesudah perbaikan di poli syaraf RSUD Caruban. Waktu awal sebelum perbaikan adalah 9.154 detik atau 2,54 jam dan sesudah perbaikan menjadi 5.038 detik atau 1,40 jam. Gambar 10 merupakan big picture mapping (BPM) pelayanan poli syaraf RS XYZ setelah perbaikan:

Figure 10. BPM Usulan

Berdasarkan hasil gambar di atas, diperoleh informasi mengenai total waktu yang diperlukan dalam pelayanan poli syaraf di RS XYZ. Tahapan utama dalam pelayanan tetap terdiri dari empat proses, yaitu pendaftaran BPJS, Verifikasi BPJS dan finger, verifikasi berkas di poli, serta konsultasi dan tindakan dokter spesialis. Durasi aktivitas non value added dapat diminimalkan sehingga total waktu pelayanan di poli syaraf menurun menjadi 5.038 detik atau 1,40 jam. Setelah itu dilakukan perhitungan persentase frekuensi dan waktu untuk tiap-tiap jenis aktivitas setelah dilakukan perbaikan. Hasil seluruh perhitungan jenis aktivitas setelah perbaikan dapat dilihat pada Tabel 8.

Tabel 8. Persentase Frekuensi dan Waktu Sesudah Perbaikan

Data pada tabel tersebut menunjukkan bahwa persentase waktu untuk jenis aktivitas sesudah perbaikan mengalami perubahan dari hasil persentase waktu jenis aktivitas awal. Value added activity sebesar 58% dengan waktu sebesar 16,61%, non value added activity sebesar 25% dengan waktu sebesar 81,80%, dan necessary non value added sebesar 17% dengan waktu sebesar 1,59%. Hal tersebut menunjukkan bahwa waktu pada aktivitas non value added dapat diminimalkan sehingga proses pelayanan menjadi lebih efektif dan efisien.

Simpulan

Berdasarkan hasil pengolahan data yang didapatkan dari BPM dan PAM, total waktu pelayanan pasien di Poli Syaraf RS XYZ mencapai 9.158 detik (2,54 jam), namun waktu yang bernilai tambah hanya 837 detik (13,9 menit) atau sekitar 9,14%. Hal ini menunjukkan bahwa aktivitas non value added memiliki persentase waktu yang tinggi sebesar 89,99%, dengan pemborosan terbesar berupa waktu tunggu pada pengambilan nomor antrian, proses finger BPJS, dan konsultasi dokter spesialis. Melalui analisis fishbone diagram, teridentifikasi bahwa faktor man, methode, machine, material, danenvironment menjadi penyebab utama terjadinya pemborosan dalam alur pelayanan. Rekomendasi usulan perbaikan untuk mengurangi waste yang terjadi antara lain mendesain ulang papan informasi dan petunjuk arah agar lebih jelas, mengembangkan sistem antrian serta pendaftaran dan jadwal konsultasi secara online, melakukan pemeliharaan rutin alat finger, menyediakan media edukasi pasien dalam bentuk brosur atau infografis, serta menata ulang area kerja dengan sistem penyortiran. Selain itu, dilakukan penambahan kotak saran dan pemantauan stok obat melalui sistem e-resep. Sehingga total waktu pelayanan menjadi 5.038 detik ≈ 1,40 jam, meningkatkan persentase waktu value added menjadi 16,61%, serta mengurangi persentase non value added menjadi 81,80%.

References

R. Layli, “Mutu Pelayanan Dengan Kesehatan Dengan Kepuasan Pasien Rawat Inap di Rumah Sakit,” Media Publikasi Promosi Kesehatan Indonesia, vol. 6, no. 9, pp. 1708–1714, 2022.

Y. Hariyoko, Y. D. Jehaut, and A. Susiantoro, “Efektivitas Pelayanan Kesehatan Masyarakat Oleh Puskesmas di Kabupaten Manggarai,” Journal of Good Governance, vol. 17, no. 2, pp. 169–178, 2021, doi: 10.32834/gg.v17i2.346.

V. Sondakh, F. D. Lengkong, and N. Palar, “Kualitas Pelayanan Kesehatan Rawat Jalan di Rumah Sakit Umum Daerah Noongan,” Jurnal Administrasi Publik, vol. 8, no. 4, pp. 244–253, 2022.

A. Fachrurrozi, D. A. Prayoga, and D. Mulyanti, “Strategi Peningkatan Mutu Pelayanan Kesehatan di Rumah Sakit: Systematic Literature Review,” Jurnal Riset Rumpun Ilmu Kedokteran, vol. 2, no. 1, pp. 123–134, 2023, doi: 10.55606/jurrike.v2i1.1045.

M. Y. Muchsinin and W. Sulistiyowati, “Quality Control Analysis to Reduce Product Defects With the Lean Six Sigma Method and Fault Tree Analysis,” Procedia Engineering and Life Science, vol. 3, pp. 1–8, 2023, doi: 10.21070/pels.v3i0.1323.

F. H. Astuti and T. Saskia, “Analisis Lean Healthcare Guna Meminimasi Waste pada Poliklinik Penyakit Anak,” JISI: Jurnal Integrasi Sistem Industri, vol. 8, no. 1, pp. 23–33, 2021, doi: 10.20396/jihm.v1i1.9305.

A. L. Wati, M. Muhardi, and H. Nu’man, “Penerapan Lean Hospital pada Pelayanan Unit Gawat Darurat di RSUD Bayu Asih Kabupaten Purwakarta,” Jurnal Sosial Teknologi, vol. 2, no. 4, pp. 313–329, 2022, doi: 10.59188/jurnalsostech.v2i4.326.

H. H. Purba and S. Aisyah, Quality Improvement and Lean Six Sigma. Yogyakarta, Indonesia: Expert, 2017.

T. Pyzdek, The Lean Healthcare Handbook. Cham, Switzerland: Springer Nature Switzerland AG, 2021. [Online]. Available: https://link.springer.com/10.1007/978-3-030-69901-7_1

S. M. Drei and P. Ignacio, “Lean Healthcare Applied Systematically in the Accommodation of Medical Clinic’s Beds in a Medium-Sized Hospital,” IFAC PapersOnLine, vol. 55, no. 10, pp. 910–915, 2022.

W. Anggraini and A. N. Ilhamda, “Perbaikan Efisiensi Jalur Layanan Pasien Rumah Sakit Dengan Menggunakan Pendekatan Lean Healthcare,” INOBIS: Jurnal Inovasi Bisnis dan Manajemen Indonesia, vol. 3, no. 4, pp. 509–521, 2020, doi: 10.31842/jurnalinobis.v3i4.155.

Nelfiyanti, D. Saputra, and R. A. M. Puteri, “Penerapan Value Stream Mapping Tools dalam Meminimasi Pemborosan Proses Packing Part Disc di Line Servis,” JISI: Jurnal Integrasi Sistem Industri, vol. 10, no. 1, pp. 9–18, 2023, doi: 10.24853/jisi.10.1.9-18.

R. N. Fauzy and E. Setiawan, “Penerapan Lean Warehousing Untuk Minimasi Pemborosan Pada Warehouse Finished Goods Divisi Inline PT Dua Kelinci,” Journal of Industrial Engineering and Operations Management, vol. 7, no. 1, pp. 71–80, 2024, doi: 10.31602/jieom.v7i1.15130.

A. S. Fajaranie and A. N. Khairi, “Pengamatan Cacat Kemasan Pada Produk Mie Kering Menggunakan Peta Kendali dan Diagram Fishbone di Perusahaan Produsen Mie Kering Semarang, Jawa Tengah,” Jurnal Pengolahan Pangan, vol. 7, no. 1, pp. 7–13, 2022, doi: 10.31970/pangan.v7i1.69.

I. K. Mahabhagawati et al., “Failure Mode Effect and Analysis (FMEA) Sistem Digitalisasi Dalam Jaringan Farmasi Menggunakan Pendekatan Mutu di Rumah Sakit Orthopedi Prof. Dr. dr. SOEHARSO,” Jurnal Penelitian Multidisiplin Bangsa, vol. 1, no. 8, pp. 1069–1082, 2025, doi: 10.59837/jpnmb.v1i8.207